WARNING:
JavaScript is turned OFF. None of the links on this concept map will
work until it is reactivated.
If you need help turning JavaScript On, click here.
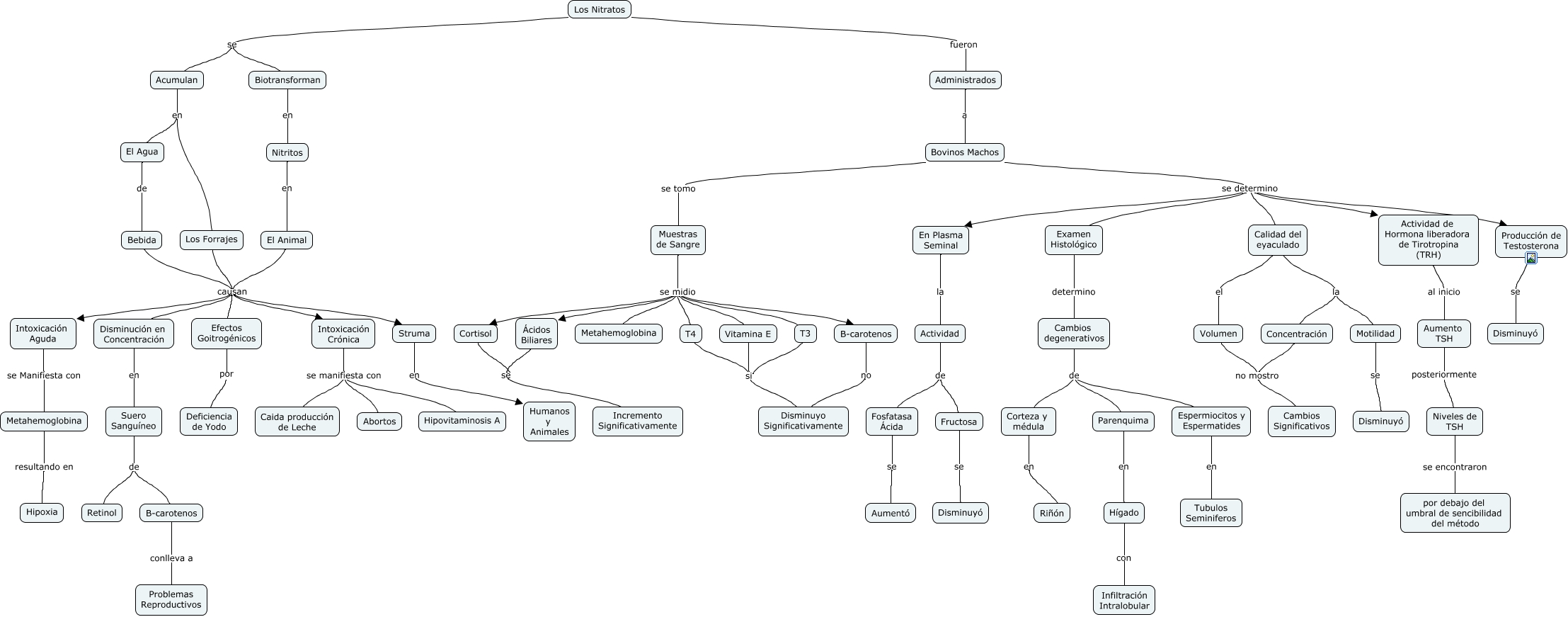
Este Cmap, tiene información relacionada con: Efecto de los nitratos en los toros, Aumento TSH posteriormente Niveles de TSH, Bovinos Machos se determino En Plasma Seminal, Volumen no mostro Cambios Significativos, Administrados a Bovinos Machos, Bovinos Machos se determino Producción de Testosterona, Suero Sanguíneo de Retinol, Intoxicación Crónica se manifiesta con Abortos, Bovinos Machos se determino Actividad de Hormona liberadora de Tirotropina (TRH), Fosfatasa Ácida se Aumentó, Hígado con Infiltración Intralobular, Corteza y médula en Riñón, Metahemoglobina resultando en Hipoxia, Ácidos Biliares se Incremento Significativamente, Muestras de Sangre se midio T3, Calidad del eyaculado la Concentración, Muestras de Sangre se midio Ácidos Biliares, Efectos Goitrogénicos por Deficiencia de Yodo, El Animal causan Disminución en Concentración, Acumulan en Los Forrajes, Bebida causan Intoxicación Aguda