WARNING:
JavaScript is turned OFF. None of the links on this concept map will
work until it is reactivated.
If you need help turning JavaScript On, click here.
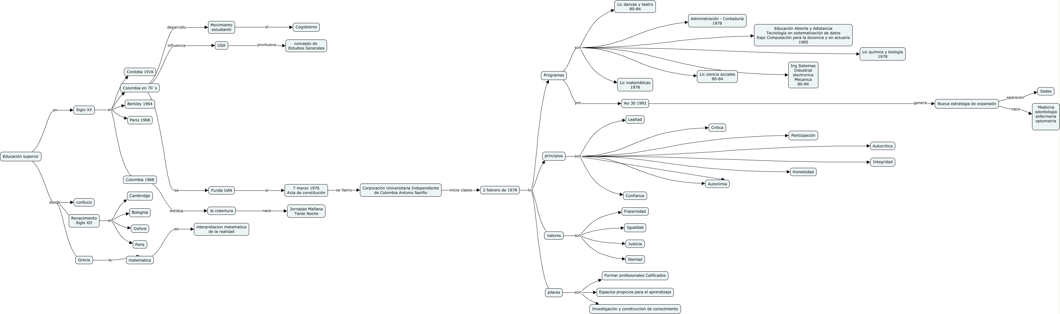
Este Cmap, tiene información relacionada con: Origen Universidad, principios son Autocritica, matematica es interpretacion matematica de la realidad, Grecia la matematica, Valores son Justicia, USA promueve concepto de Estudios Generales, principios son Honestidad, Siglo XX en Colombia en 70´s, 2 febrero de 1978 los Programas, Programas son Ing Sistemas Industrial electronica Mecanica 80-84, Siglo XX en Paris 1968, principios son Confianza, 2 febrero de 1978 los principios, Programas son Lic danzas y teatro 80-84, Renacimiento Siglo XII en Paris, Colombia 1968 estidoa la cobertura, Siglo XX en Berkley 1964, la cobertura nace Jornadas Mañana Tarde Noche, Valores son Igualdad, Programas son Lic quimica y biología 1978, Renacimiento Siglo XII en Cambridge