WARNING:
JavaScript is turned OFF. None of the links on this concept map will
work until it is reactivated.
If you need help turning JavaScript On, click here.
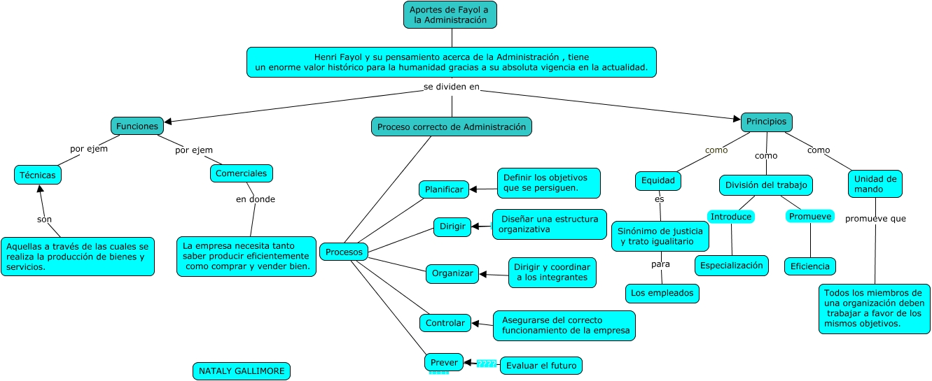
Este Cmap, tiene información relacionada con: Aporte de Fayol, Asegurarse del correcto funcionamiento de la empresa ???? Controlar, Unidad de mando promueve que Todos los miembros de una organización deben trabajar a favor de los mismos objetivos., Evaluar el futuro ???? Prever, Diseñar una estructura organizativa ???? Dirigir, Procesos ???? Controlar, Dirigir ???? Procesos, Procesos ???? Organizar, Principios como División del trabajo, Equidad es Sinónimo de justicia y trato igualitario, Henri Fayol y su pensamiento acerca de la Administración , tiene un enorme valor histórico para la humanidad gracias a su absoluta vigencia en la actualidad. se dividen en Funciones, Definir los objetivos que se persiguen. ???? Planificar, Dirigir y coordinar a los integrantes ???? Organizar, Comerciales en donde La empresa necesita tanto saber producir eficientemente como comprar y vender bien., Sinónimo de justicia y trato igualitario para Los empleados, Funciones por ejem Técnicas, Aquellas a través de las cuales se realiza la producción de bienes y servicios. son Técnicas, Henri Fayol y su pensamiento acerca de la Administración , tiene un enorme valor histórico para la humanidad gracias a su absoluta vigencia en la actualidad. se dividen en Principios, Diseñar una estructura organizativa ???? Dirigir, Procesos ???? Prever, División del trabajo Introduce Especialización