WARNING:
JavaScript is turned OFF. None of the links on this concept map will
work until it is reactivated.
If you need help turning JavaScript On, click here.
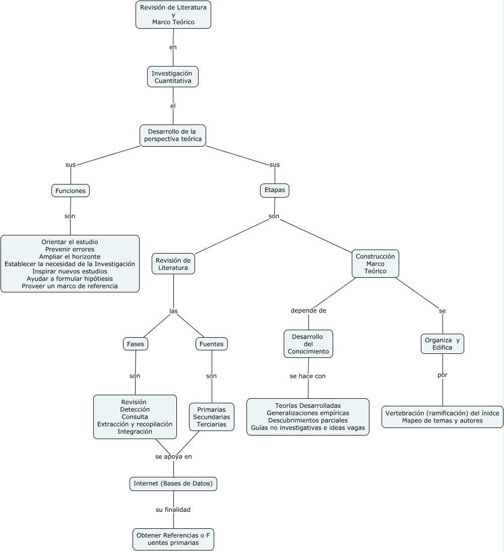
Este Cmap, tiene información relacionada con: Revisión de Literatura y Marco Teórico, Fuentes son Primarias Secundarias Terciarias, Construcción Marco Teórico se Organiza y Edifica, Funciones son Orientar el estudio Prevenir errores Ampliar el horizonte Establecer la necesidad de la Investigación Inspirar nuevos estudios Ayudar a formular hipótiesis Proveer un marco de referencia, Fases son Revisión Detección Consulta Extracción y recopilación Integración, Internet (Bases de Datos) su finalidad Obtener Referencias o F uentes primarias, Desarrollo del Conocimiento se hace con Teorías Desarrolladas Generalizaciones empíricas Descubrimientos parciales Guías no investigativas e ideas vagas, Desarrollo de la perspectiva teórica sus Etapas, Construcción Marco Teórico depende de Desarrollo del Conocimiento, Primarias Secundarias Terciarias se apoya en Internet (Bases de Datos), Investigación Cuantitativa el Desarrollo de la perspectiva teórica, Revisión de Literatura las Fases, Etapas son Revisión de Literatura, Revisión de Literatura las Fuentes, Revisión de Literatura y Marco Teórico en Investigación Cuantitativa, Organiza y Edifica por Vertebración (ramificación) del ínidce Mapeo de temas y autores, Etapas son Construcción Marco Teórico, Desarrollo de la perspectiva teórica sus Funciones, Revisión Detección Consulta Extracción y recopilación Integración se apoya en Internet (Bases de Datos)