WARNING:
JavaScript is turned OFF. None of the links on this concept map will
work until it is reactivated.
If you need help turning JavaScript On, click here.
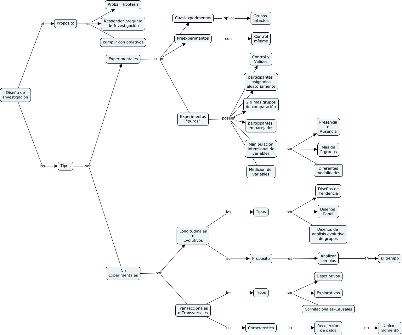
Este Cmap, tiene información relacionada con: Diseño de Investigación, Experimentales como Experimentos "puros", Tipos son Diseños Panel, Experimentales como Cuasiexperimentos, Recolección de datos en Unico momento, Tipos son No Experimentales, Proposito es Probar Hipotesis, Experimentos "puros" poseen participantes asignados aleatoriamente, Tipos son Diseños de Tendencia, Propósito es Analizar cambios, Experimentos "puros" poseen participantes emparejados, No Experimentales son Transeccionales o Transversales, Diseño de Investigación el Proposito, Tipos son Explorativos, Experimentales como Preexperimentos, Proposito es Responder pregunta de Investigación, Experimentos "puros" poseen 2 o mas grupos de comparación, Preexperimentos con Control mínimo, Diseño de Investigación los Tipos, Manipulación intensional de variables son Presencia o Ausencia, Tipos son Descriptivos