WARNING:
JavaScript is turned OFF. None of the links on this concept map will
work until it is reactivated.
If you need help turning JavaScript On, click here.
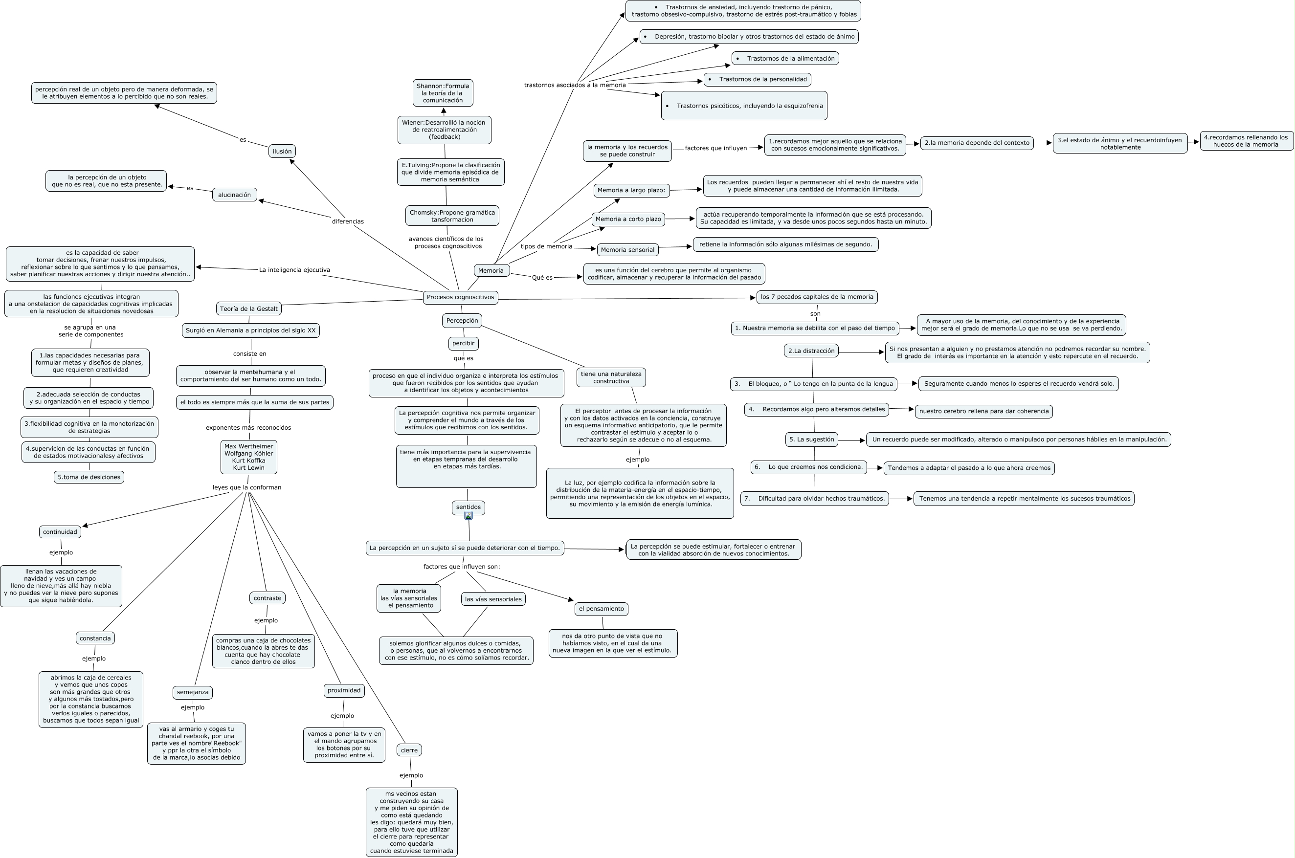
Este Cmap, tiene información relacionada con: mapa 2 natalia, Max Wertheimer Wolfgang Köhler Kurt Koffka Kurt Lewin leyes que la conforman continuidad, 1.las capacidades necesarias para formular metas y diseños de planes, que requieren creatividad ???? 5.toma de desiciones, ilusión es percepción real de un objeto pero de manera deformada, se le atribuyen elementos a lo percibido que no son reales., Procesos cognoscitivos La inteligencia ejecutiva es la capacidad de saber tomar decisiones, frenar nuestros impulsos, reflexionar sobre lo que sentimos y lo que pensamos, saber planificar nuestras acciones y dirigir nuestra atención.., Memoria a largo plazo: es Los recuerdos pueden llegar a permanecer ahí el resto de nuestra vida y puede almacenar una cantidad de información ilimitada., La percepción en un sujeto sí se puede deteriorar con el tiempo. ???? ????, tiene una naturaleza constructiva ???? El perceptor antes de procesar la información y con los datos activados en la conciencia, construye un esquema informativo anticipatorio, que le permite contrastar el estimulo y aceptar lo o rechazarlo según se adecue o no al esquema., Memoria tipos de memoria Memoria a largo plazo:, 2. La distracción ???? 7. Dificultad para olvidar hechos traumáticos., Procesos cognoscitivos ???? los 7 pecados capitales de la memoria, Memoria sensorial es retiene la información sólo algunas milésimas de segundo., Memoria trastornos asociados a la memoria • Depresión, trastorno bipolar y otros trastornos del estado de ánimo, alucinación es la percepción de un objeto que no es real, que no esta presente., las vías sensoriales ???? solemos glorificar algunos dulces o comidas, o personas, que al volvernos a encontrarnos con ese estímulo, no es cómo solíamos recordar., 2. La distracción ???? Si nos presentan a alguien y no prestamos atención no podremos recordar su nombre. El grado de interés es importante en la atención y esto repercute en el recuerdo., 4. Recordamos algo pero alteramos detalles ???? nuestro cerebro rellena para dar coherencia, La percepción en un sujeto sí se puede deteriorar con el tiempo. factores que influyen son: las vías sensoriales, proceso en que el individuo organiza e interpreta los estímulos que fueron recibidos por los sentidos que ayudan a identificar los objetos y acontecimientos ???? La percepción cognitiva nos permite organizar y comprender el mundo a través de los estímulos que recibimos con los sentidos., Procesos cognoscitivos diferencias ilusión, Memoria trastornos asociados a la memoria • Trastornos psicóticos, incluyendo la esquizofrenia