WARNING:
JavaScript is turned OFF. None of the links on this concept map will
work until it is reactivated.
If you need help turning JavaScript On, click here.
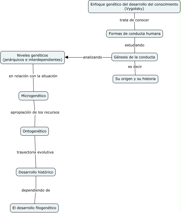
Este Cmap, tiene información relacionada con: Enfoque genético del desarrollo del conocimiento-Vygotsky, Génesis de la conducta es decir Su origen y su historia, Microgenético apropiación de los recursos Ontogenético, Enfoque genético del desarrollo del conocimiento (Vygotsky) trata de conocer Formas de conducta humana, Génesis de la conducta analizando Niveles genéticos (jerárquicos e interdependientes), Desarrollo histórico dependiendo de El desarrollo filogenético, Formas de conducta humana estudiando Génesis de la conducta, Niveles genéticos (jerárquicos e interdependientes) en relación con la situación Microgenético, Ontogenético trayectoria evolutiva Desarrollo histórico