WARNING:
JavaScript is turned OFF. None of the links on this concept map will
work until it is reactivated.
If you need help turning JavaScript On, click here.
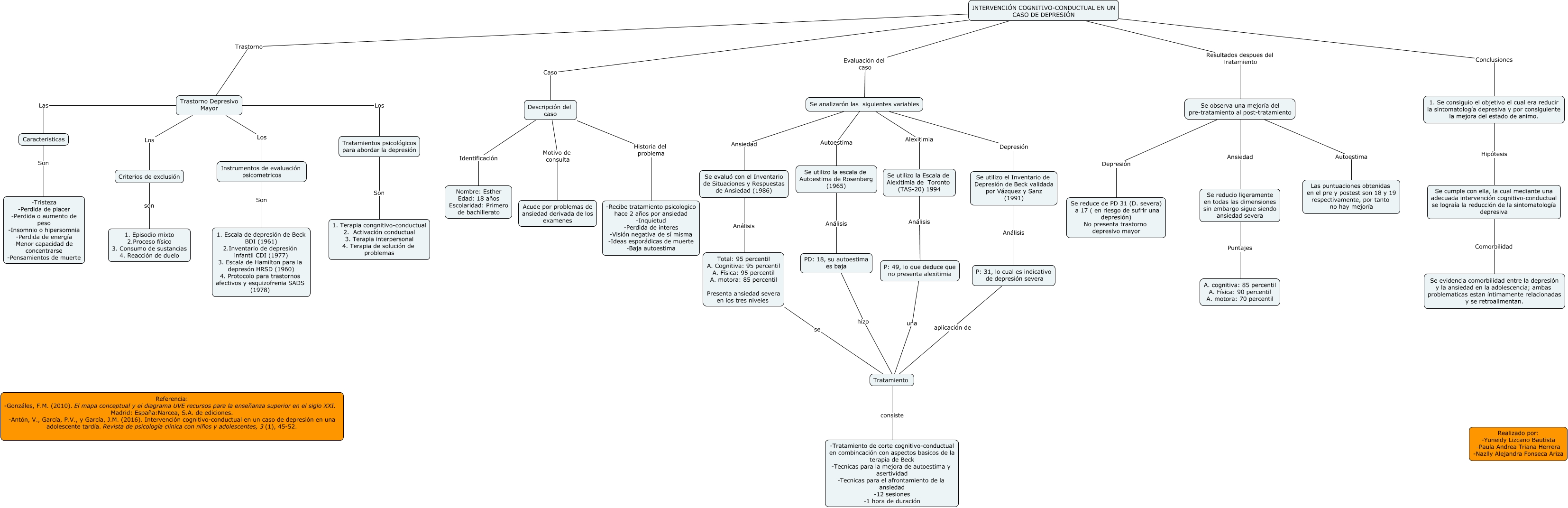
Este Cmap, tiene información relacionada con: ARTICULO 1, Descripción del caso Motivo de consulta Acude por problemas de ansiedad derivada de los examenes, INTERVENCIÓN COGNITIVO-CONDUCTUAL EN UN CASO DE DEPRESIÓN Conclusiones 1. Se consiguio el objetivo el cual era reducir la sintomatología depresiva y por consiguiente la mejora del estado de animo., Se cumple con ella, la cual mediante una adecuada intervención cognitivo-conductual se lograía la reducción de la sintomatología depresiva Comorbilidad Se evidencia comorbilidad entre la depresión y la ansiedad en la adolescencia; ambas problematicas estan íntimamente relacionadas y se retroalimentan., Trastorno Depresivo Mayor Los Tratamientos psicológicos para abordar la depresión, Descripción del caso Identificación Nombre: Esther Edad: 18 años Escolaridad: Primero de bachillerato, Total: 95 percentil A. Cognitiva: 95 percentil A. Física: 95 percentil A. motora: 85 percentil Presenta ansiedad severa en los tres niveles se Tratamiento, Se utilizo la escala de Autoestima de Rosenberg (1965) Análisis PD: 18, su autoestima es baja, Se analizarón las siguientes variables Autoestima Se utilizo la escala de Autoestima de Rosenberg (1965), Se analizarón las siguientes variables Alexitimia Se utilizo la Escala de Alexitimia de Toronto (TAS-20) 1994, Tratamiento consiste -Tratamiento de corte cognitivo-conductual en combincación con aspectos basicos de la terapia de Beck -Tecnicas para la mejora de autoestima y asertividad -Tecnicas para el afrontamiento de la ansiedad -12 sesiones -1 hora de duración, Trastorno Depresivo Mayor Los Instrumentos de evaluación psicometricos, Criterios de exclusión son 1. Episodio mixto 2.Proceso físico 3. Consumo de sustancias 4. Reacción de duelo, Se utilizo el Inventario de Depresión de Beck validada por Vázquez y Sanz (1991) Análisis P: 31, lo cual es indicativo de depresión severa, INTERVENCIÓN COGNITIVO-CONDUCTUAL EN UN CASO DE DEPRESIÓN Trastorno Trastorno Depresivo Mayor, Se utilizo la Escala de Alexitimia de Toronto (TAS-20) 1994 Análisis P: 49, lo que deduce que no presenta alexitimia, 1. Se consiguio el objetivo el cual era reducir la sintomatología depresiva y por consiguiente la mejora del estado de animo. Hipótesis Se cumple con ella, la cual mediante una adecuada intervención cognitivo-conductual se lograía la reducción de la sintomatología depresiva, Tratamientos psicológicos para abordar la depresión Son 1. Terapia congnitivo-conductual 2. Activación conductual 3. Terapia interpersonal 4. Terapia de solución de problemas, Se observa una mejoría del pre-tratamiento al post-tratamiento Ansiedad Se reducio ligeramente en todas las dimensiones sin embargo sigue siendo ansiedad severa, Se observa una mejoría del pre-tratamiento al post-tratamiento Depresión Se reduce de PD 31 (D. severa) a 17 ( en riesgo de sufrir una depresión) No presenta trastorno depresivo mayor, INTERVENCIÓN COGNITIVO-CONDUCTUAL EN UN CASO DE DEPRESIÓN Caso Descripción del caso