WARNING:
JavaScript is turned OFF. None of the links on this concept map will
work until it is reactivated.
If you need help turning JavaScript On, click here.
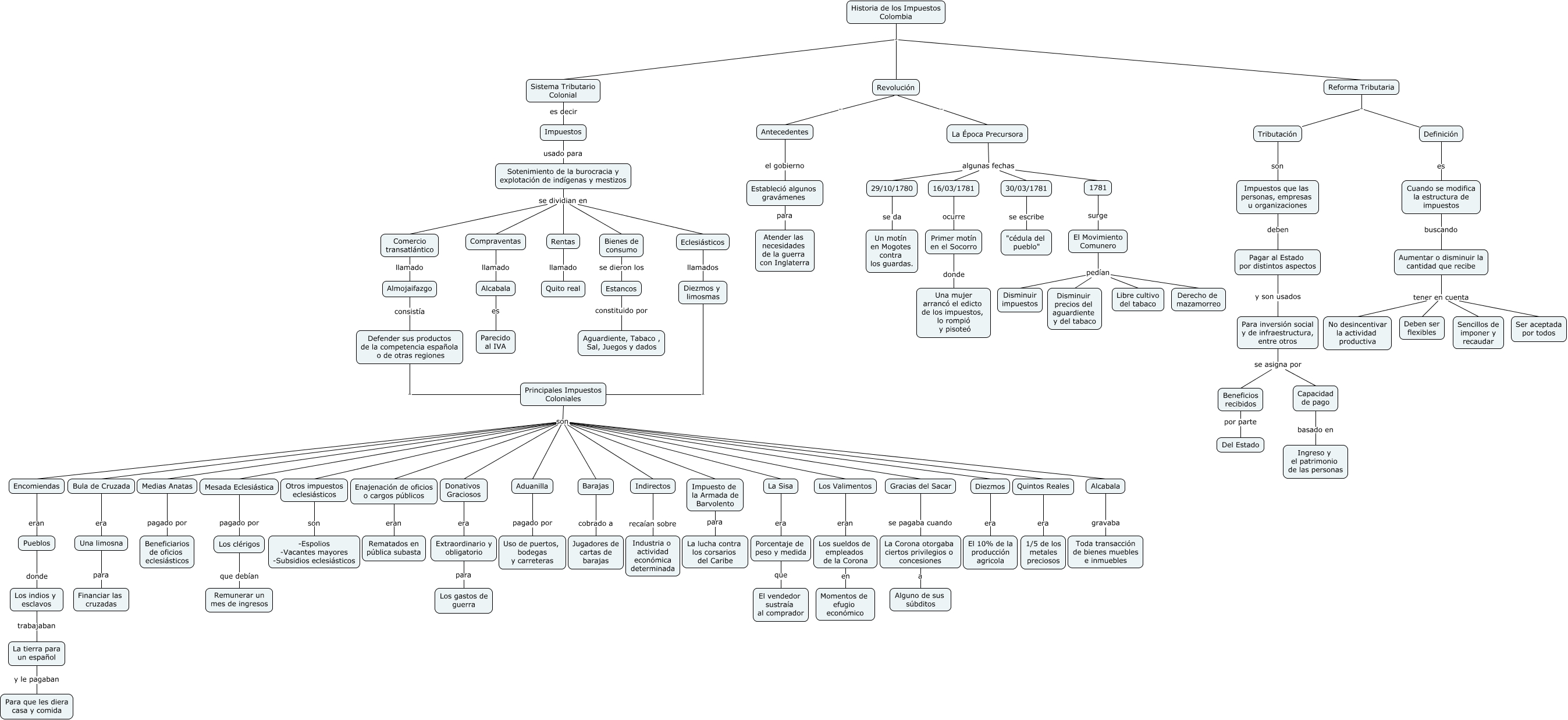
Este Cmap, tiene información relacionada con: Mapa Conceptual Legislación 1, Principales Impuestos Coloniales son Aduanilla, Principales Impuestos Coloniales son Barajas, Porcentaje de peso y medida que El vendedor sustraía al comprador, 30/03/1781 se escribe "cédula del pueblo", Una limosna para Financiar las cruzadas, Pueblos donde Los indios y esclavos, Principales Impuestos Coloniales son Quintos Reales, Sotenimiento de la burocracia y explotación de indígenas y mestizos se dividian en Bienes de consumo, Definición es Cuando se modifica la estructura de impuestos, Estancos constituido por Aguardiente, Tabaco , Sal, Juegos y dados, Enajenación de oficios o cargos públicos eran Rematados en pública subasta, Quintos Reales era 1/5 de los metales preciosos, Pagar al Estado por distintos aspectos y son usados Para inversión social y de infraestructura, entre otros, La Época Precursora . Revolución, Encomiendas eran Pueblos, Principales Impuestos Coloniales son La Sisa, Beneficios recibidos por parte Del Estado, Principales Impuestos Coloniales son Impuesto de la Armada de Barvolento, Compraventas llamado Alcabala, Sistema Tributario Colonial es decir Impuestos