WARNING:
JavaScript is turned OFF. None of the links on this concept map will
work until it is reactivated.
If you need help turning JavaScript On, click here.
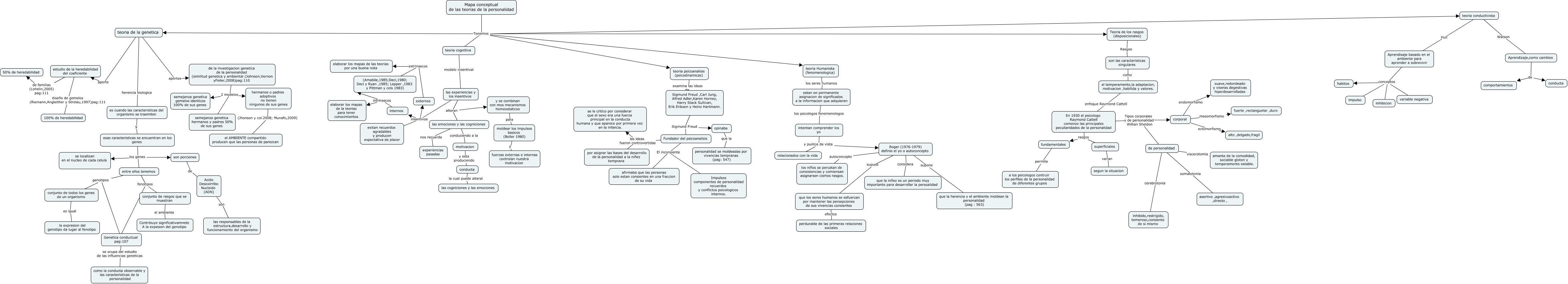
Este Cmap, tiene información relacionada con: teorias de la personalidad Mercedes Esquivel, teoria de la genetica aportes de la investigacion genetica de la personalidad (similitud genetica y ambiental (Johnson,Vernon yFeiler,2008)pag:110, Genetica conductual pag:107 se ocupa del estudio de las influencias geneticas como la conducta observable y las caracteristicas de la personalidad, teoria psicoanalisis (psicodinamicas) examina las ideas de Sigmund Freud ,Carl Jung, Alfred Adler,Karen Horney, Harry Stack Sullivan, Erik Erikson y Heinz Hartmann., las experiencias y los insentivos alteran las emociones y las cogniciones, corporal ectomorfismo alto ,delgado,fragil, intentan comprender los yo y puntos de vista relacionados con la vida, hermanos o padres adoptivos no tienen ningunos de sus genes (Jhonson y col.2008; Munafo,2009) el AMBIENTE compartido producen que las personas de parezcan, esas caracteristicas se encuentran en los genes los genes son porciones, teoria de la genetica aporte estudio de la heredabilidad del coeficiente, Aprendizaje,como cambios de conducta, entre ellos tenemos genotipos Genetica conductual pag:107, Mapa conceptual de las teorias de la personalidad Tenemos teoria Humanista (fenomenologica), las experiencias y los insentivos alteran y se combinan con mos mecanismos homeostaticos, y se combinan con mos mecanismos homeostaticos para moldear los impulsos basicos (Boller 1980), opinaba que la personalidad se moldeadas por vivencias tempranas (pag: 547), conjunto de rasgos que se muestran el ambiente Contribuye significativamnete A la expesion del genotipo, Mapa conceptual de las teorias de la personalidad Tenemos teoria psicoanalisis (psicodinamicas), fundamentales permite a los psicologos contruir los perfiles de la personalidad de diferentes grupos, es cuando las caracteristicas del organismo se trasmiten y esas caracteristicas se encuentran en los genes, En 1930 el psicologo Raymond Cattell comenzo las principales peculiaridades de la personalidad Tipos corporales y de personalidad Willian Sheldon de personalidad