WARNING:
JavaScript is turned OFF. None of the links on this concept map will
work until it is reactivated.
If you need help turning JavaScript On, click here.
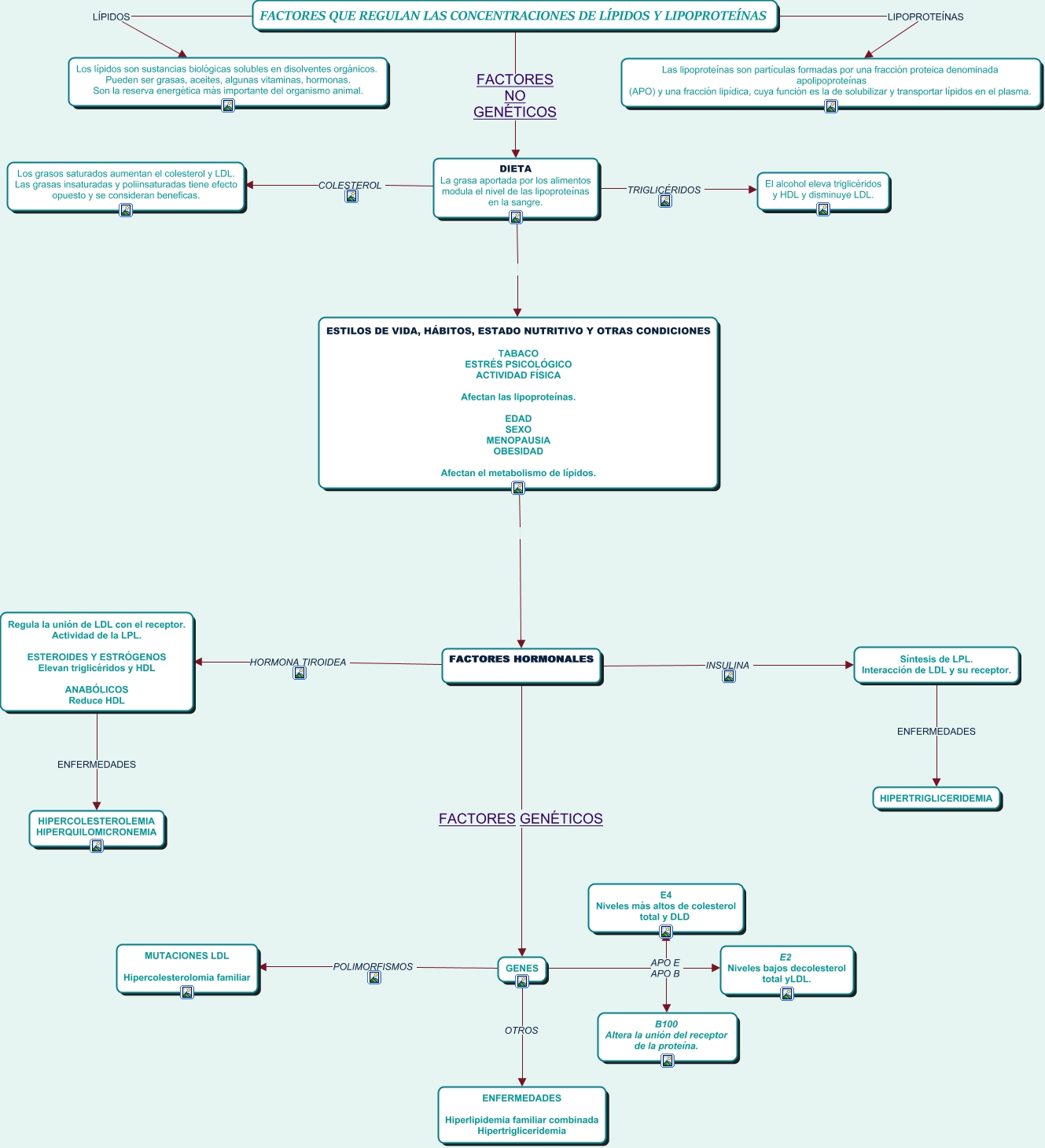
Este Cmap, tiene información relacionada con: Lípidos y lipoproteínas, ESTILOS DE VIDA, HÁBITOS, ESTADO NUTRITIVO Y OTRAS CONDICIONES TABACO ESTRÉS PSICOLÓGICO ACTIVIDAD FÍSICA Afectan las lipoproteínas. EDAD SEXO MENOPAUSIA OBESIDAD Afectan el metabolismo de lípidos. FACTORES HORMONALES, GENES APO E APO B B100 Altera la unión del receptor de la proteína., FACTORES HORMONALES INSULINA Síntesis de LPL. Interacción de LDL y su receptor., DIETA La grasa aportada por los alimentos modula el nivel de las lipoproteínas en la sangre. COLESTEROL Los grasos saturados aumentan el colesterol y LDL. Las grasas insaturadas y poliinsaturadas tiene efecto opuesto y se consideran beneficas., FACTORES HORMONALES HORMONA TIROIDEA Regula la unión de LDL con el receptor. Actividad de la LPL. ESTEROIDES Y ESTRÓGENOS Elevan triglicéridos y HDL ANABÓLICOS Reduce HDL, GENES APO E APO B E4 Niveles más altos de colesterol total y DLD, FACTORES QUE REGULAN LAS CONCENTRACIONES DE LÍPIDOS Y LIPOPROTEÍNAS LIPOPROTEÍNAS Las lipoproteínas son partículas formadas por una fracción proteica denominada apolipoproteínas (APO) y una fracción lipídica, cuya función es la de solubilizar y transportar lípidos en el plasma., GENES OTROS ENFERMEDADES Hiperlipidemia familiar combinada Hipertrigliceridemia, DIETA La grasa aportada por los alimentos modula el nivel de las lipoproteínas en la sangre. TRIGLICÉRIDOS El alcohol eleva triglicéridos y HDL y disminuye LDL., FACTORES QUE REGULAN LAS CONCENTRACIONES DE LÍPIDOS Y LIPOPROTEÍNAS FACTORES NO GENÉTICOS DIETA La grasa aportada por los alimentos modula el nivel de las lipoproteínas en la sangre., FACTORES QUE REGULAN LAS CONCENTRACIONES DE LÍPIDOS Y LIPOPROTEÍNAS LÍPIDOS Los lípidos son sustancias biológicas solubles en disolventes orgánicos. Pueden ser grasas, aceites, algunas vitaminas, hormonas. Son la reserva energética más importante del organismo animal., FACTORES HORMONALES FACTORES GENÉTICOS GENES, Regula la unión de LDL con el receptor. Actividad de la LPL. ESTEROIDES Y ESTRÓGENOS Elevan triglicéridos y HDL ANABÓLICOS Reduce HDL ENFERMEDADES HIPERCOLESTEROLEMIA HIPERQUILOMICRONEMIA, DIETA La grasa aportada por los alimentos modula el nivel de las lipoproteínas en la sangre. ESTILOS DE VIDA, HÁBITOS, ESTADO NUTRITIVO Y OTRAS CONDICIONES TABACO ESTRÉS PSICOLÓGICO ACTIVIDAD FÍSICA Afectan las lipoproteínas. EDAD SEXO MENOPAUSIA OBESIDAD Afectan el metabolismo de lípidos., GENES APO E APO B E2 Niveles bajos decolesterol total yLDL., GENES POLIMORFISMOS MUTACIONES LDL Hipercolesterolomia familiar, Síntesis de LPL. Interacción de LDL y su receptor. ENFERMEDADES HIPERTRIGLICERIDEMIA