WARNING:
JavaScript is turned OFF. None of the links on this concept map will
work until it is reactivated.
If you need help turning JavaScript On, click here.
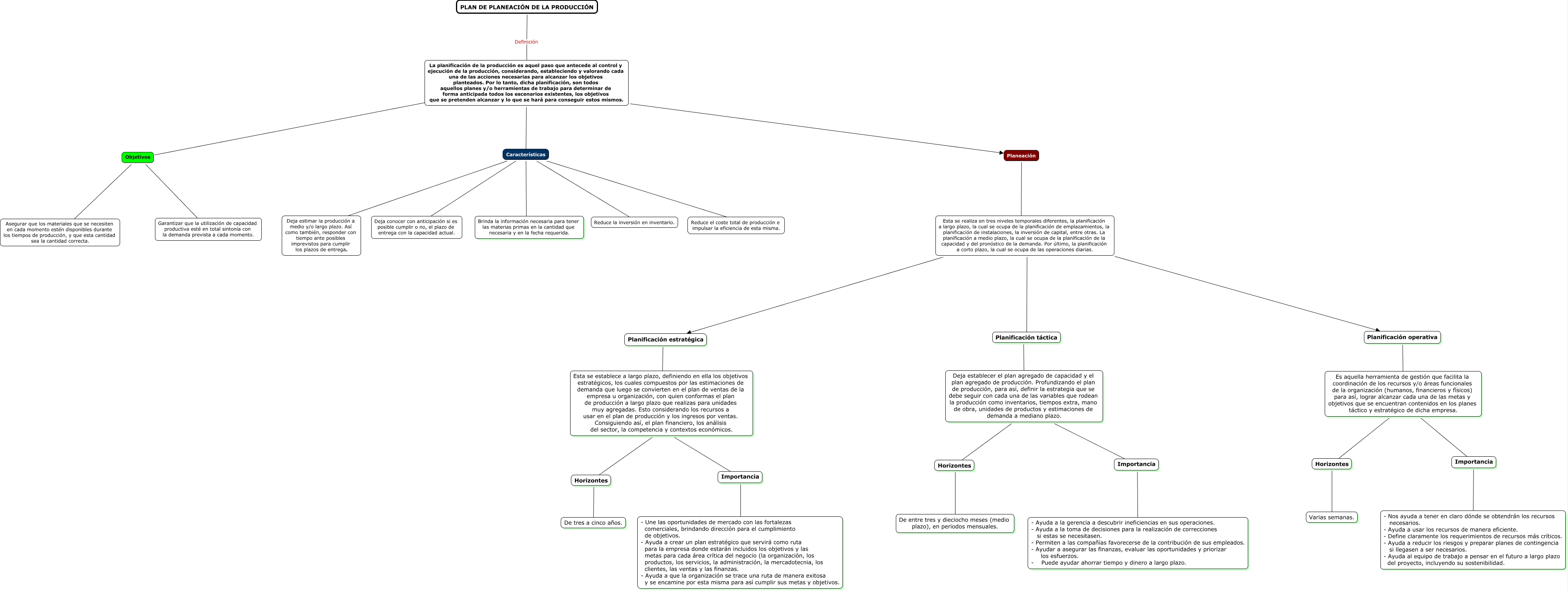
Este Cmap, tiene información relacionada con: Planeación de la producción, Deja establecer el plan agregado de capacidad y el plan agregado de producción. Profundizando el plan de producción, para así, definir la estrategia que se debe seguir con cada una de las variables que rodean la producción como inventarios, tiempos extra, mano de obra, unidades de productos y estimaciones de demanda a mediano plazo. ???? Horizontes, Esta se establece a largo plazo, definiendo en ella los objetivos estratégicos, los cuales compuestos por las estimaciones de demanda que luego se convierten en el plan de ventas de la empresa u organización, con quien conformas el plan de producción a largo plazo que realizas para unidades muy agregadas. Esto considerando los recursos a usar en el plan de producción y los ingresos por ventas. Consiguiendo así, el plan financiero, los análisis del sector, la competencia y contextos económicos. ???? Horizontes, Características ???? Reduce el coste total de producción e impulsar la eficiencia de esta misma., Planificación estratégica ???? Esta se establece a largo plazo, definiendo en ella los objetivos estratégicos, los cuales compuestos por las estimaciones de demanda que luego se convierten en el plan de ventas de la empresa u organización, con quien conformas el plan de producción a largo plazo que realizas para unidades muy agregadas. Esto considerando los recursos a usar en el plan de producción y los ingresos por ventas. Consiguiendo así, el plan financiero, los análisis del sector, la competencia y contextos económicos., Planificación operativa ???? Es aquella herramienta de gestión que facilita la coordinación de los recursos y/o áreas funcionales de la organización (humanos, financieros y físicos) para así, lograr alcanzar cada una de las metas y objetivos que se encuentran contenidos en los planes táctico y estratégico de dicha empresa., Importancia ???? - Nos ayuda a tener en claro dónde se obtendrán los recursos necesarios. - Ayuda a usar los recursos de manera eficiente. - Define claramente los requerimientos de recursos más críticos. - Ayuda a reducir los riesgos y preparar planes de contingencia si llegasen a ser necesarios. - Ayuda al equipo de trabajo a pensar en el futuro a largo plazo del proyecto, incluyendo su sostenibilidad., Características ???? Deja conocer con anticipación si es posible cumplir o no, el plazo de entrega con la capacidad actual., Características ???? Reduce la inversión en inventario., Planificación táctica ???? Deja establecer el plan agregado de capacidad y el plan agregado de producción. Profundizando el plan de producción, para así, definir la estrategia que se debe seguir con cada una de las variables que rodean la producción como inventarios, tiempos extra, mano de obra, unidades de productos y estimaciones de demanda a mediano plazo., Objetivos ???? Asegurar que los materiales que se necesiten en cada momento estén disponibles durante los tiempos de producción, y que esta cantidad sea la cantidad correcta., La planificación de la producción es aquel paso que antecede al control y ejecución de la producción, considerando, estableciendo y valorando cada una de las acciones necesarias para alcanzar los objetivos planteados. Por lo tanto, dicha planificación, son todos aquellos planes y/o herramientas de trabajo para determinar de forma anticipada todos los escenarios existentes, los objetivos que se pretenden alcanzar y lo que se hará para conseguir estos mismos. ???? Objetivos, Esta se establece a largo plazo, definiendo en ella los objetivos estratégicos, los cuales compuestos por las estimaciones de demanda que luego se convierten en el plan de ventas de la empresa u organización, con quien conformas el plan de producción a largo plazo que realizas para unidades muy agregadas. Esto considerando los recursos a usar en el plan de producción y los ingresos por ventas. Consiguiendo así, el plan financiero, los análisis del sector, la competencia y contextos económicos. ???? Importancia, La planificación de la producción es aquel paso que antecede al control y ejecución de la producción, considerando, estableciendo y valorando cada una de las acciones necesarias para alcanzar los objetivos planteados. Por lo tanto, dicha planificación, son todos aquellos planes y/o herramientas de trabajo para determinar de forma anticipada todos los escenarios existentes, los objetivos que se pretenden alcanzar y lo que se hará para conseguir estos mismos. ???? Planeación, Horizontes ???? De tres a cinco años., Objetivos ???? Garantizar que la utilización de capacidad productiva esté en total sintonía con la demanda prevista a cada momento., La planificación de la producción es aquel paso que antecede al control y ejecución de la producción, considerando, estableciendo y valorando cada una de las acciones necesarias para alcanzar los objetivos planteados. Por lo tanto, dicha planificación, son todos aquellos planes y/o herramientas de trabajo para determinar de forma anticipada todos los escenarios existentes, los objetivos que se pretenden alcanzar y lo que se hará para conseguir estos mismos. ???? Características, PLAN DE PLANEACIÓN DE LA PRODUCCIÓN Definición La planificación de la producción es aquel paso que antecede al control y ejecución de la producción, considerando, estableciendo y valorando cada una de las acciones necesarias para alcanzar los objetivos planteados. Por lo tanto, dicha planificación, son todos aquellos planes y/o herramientas de trabajo para determinar de forma anticipada todos los escenarios existentes, los objetivos que se pretenden alcanzar y lo que se hará para conseguir estos mismos., Deja establecer el plan agregado de capacidad y el plan agregado de producción. Profundizando el plan de producción, para así, definir la estrategia que se debe seguir con cada una de las variables que rodean la producción como inventarios, tiempos extra, mano de obra, unidades de productos y estimaciones de demanda a mediano plazo. ???? Importancia, Esta se realiza en tres niveles temporales diferentes, la planificación a largo plazo, la cual se ocupa de la planificación de emplazamientos, la planificación de instalaciones, la inversión de capital, entre otras. La planificación a medio plazo, la cual se ocupa de la planificación de la capacidad y del pronóstico de la demanda. Por último, la planificación a corto plazo, la cual se ocupa de las operaciones diarias. ???? Planificación táctica, Características ???? Brinda la información necesaria para tener las materias primas en la cantidad que necesaria y en la fecha requerida.