WARNING:
JavaScript is turned OFF. None of the links on this concept map will
work until it is reactivated.
If you need help turning JavaScript On, click here.
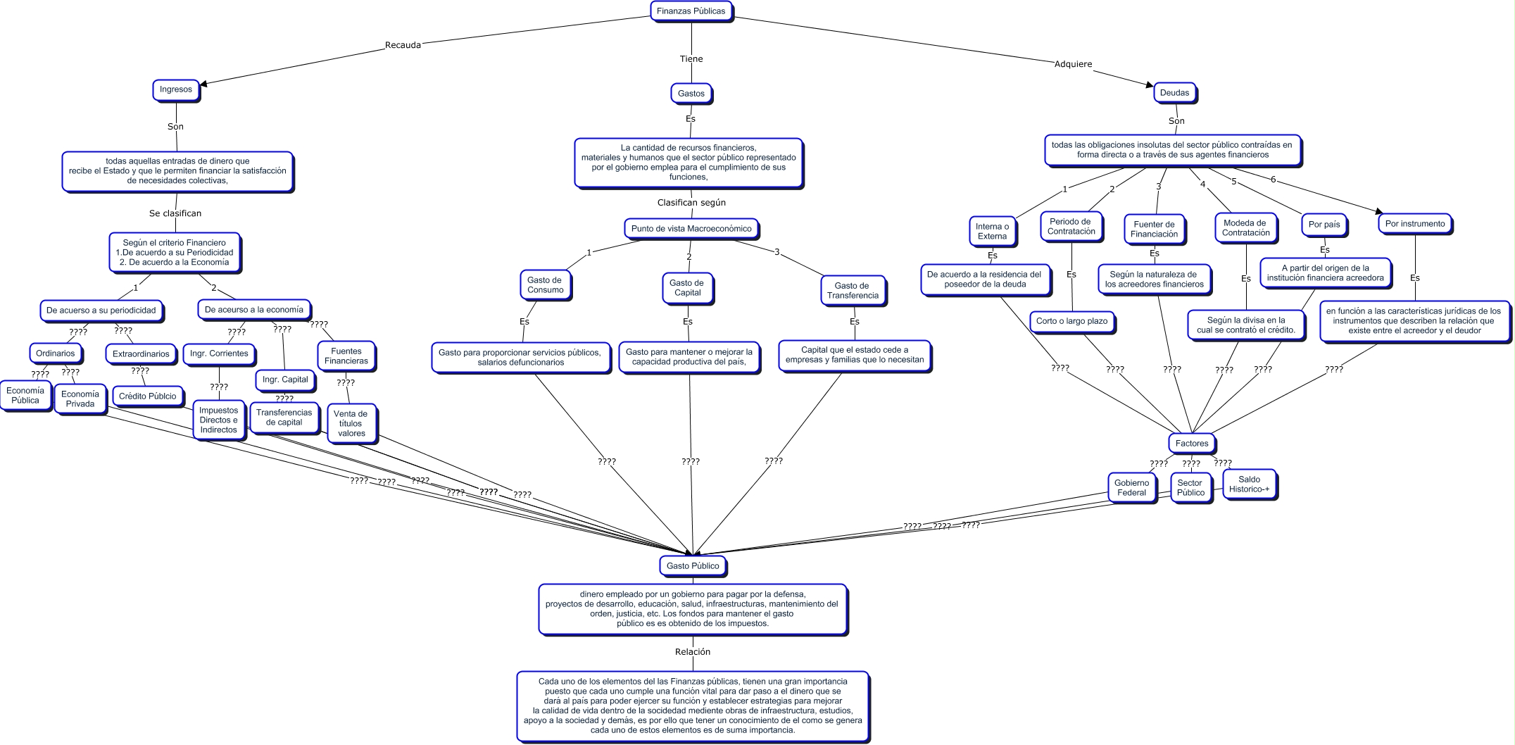
Este Cmap, tiene información relacionada con: Finanzas Públicas, Según la divisa en la cual se contrató el crédito. ???? Factores, todas las obligaciones insolutas del sector público contraídas en forma directa o a través de sus agentes financieros 4 Modeda de Contratación, Por instrumento Es en función a las características jurídicas de los instrumentos que describen la relación que existe entre el acreedor y el deudor, todas aquellas entradas de dinero que recibe el Estado y que le permiten financiar la satisfacción de necesidades colectivas, Se clasifican Según el criterio Financiero 1.De acuerdo a su Periodicidad 2. De acuerdo a la Economía, Punto de vista Macroeconómico 3 Gasto de Transferencia, Punto de vista Macroeconómico 1 Gasto de Consumo, Finanzas Públicas Recauda Ingresos, Gasto de Transferencia Es Capital que el estado cede a empresas y familias que lo necesitan, De aceurso a la economía ???? Ingr. Capital, Gasto de Consumo Es Gasto para proporcionar servicios públicos, salarios defuncionarios, Economía Privada ???? Gasto Público, Deudas Son todas las obligaciones insolutas del sector público contraídas en forma directa o a través de sus agentes financieros, Ordinarios ???? Economía Privada, dinero empleado por un gobierno para pagar por la defensa, proyectos de desarrollo, educación, salud, infraestructuras, mantenimiento del orden, justicia, etc. Los fondos para mantener el gasto público es es obtenido de los impuestos. Relación Cada uno de los elementos del las Finanzas públicas, tienen una gran importancia puesto que cada uno cumple una función vital para dar paso a el dinero que se dará al país para poder ejercer su función y establecer estrategias para mejorar la calidad de vida dentro de la socidedad mediente obras de infraestructura, estudios, apoyo a la sociedad y demás, es por ello que tener un conocimiento de el como se genera cada uno de estos elementos es de suma importancia., De aceurso a la economía ???? Ingr. Corrientes, todas las obligaciones insolutas del sector público contraídas en forma directa o a través de sus agentes financieros 2 Periodo de Contratación, Venta de títulos valores ???? Gasto Público, Ingr. Corrientes ???? Impuestos Directos e Indirectos, todas las obligaciones insolutas del sector público contraídas en forma directa o a través de sus agentes financieros 6 Por instrumento, todas las obligaciones insolutas del sector público contraídas en forma directa o a través de sus agentes financieros 1 Interna o Externa