WARNING:
JavaScript is turned OFF. None of the links on this concept map will
work until it is reactivated.
If you need help turning JavaScript On, click here.
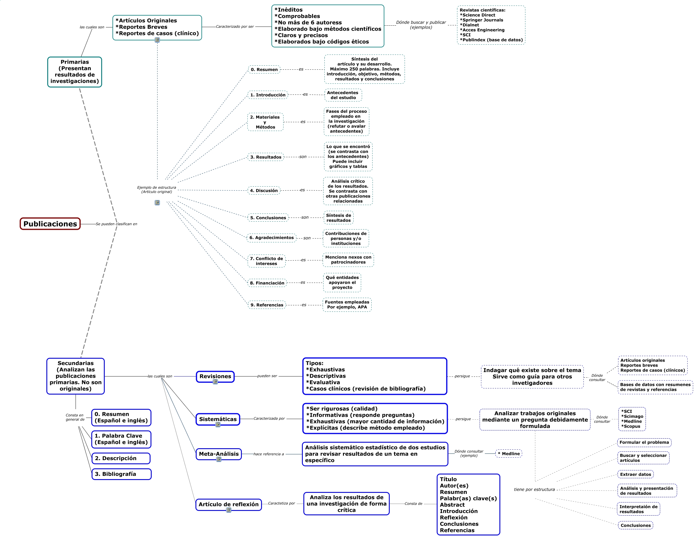
Este Cmap, tiene información relacionada con: Articulo_Cientifico, *Artículos Originales *Reportes Breves *Reportes de casos (clínico) Ejemplo de estructura (Artículo original) 2. Materiales y Métodos, Analizar trabajos originales mediante un pregunta debidamente formulada tiene por estructura Extraer datos, *Inéditos *Comprobables *No más de 6 autoress *Elaborado bajo métodos científicos *Claros y precisos *Elaborados bajo códigos éticos Dónde buscar y publicar (ejemplos) Revistas científicas: *Science Direct *Springer Journals *Dialnet *Acces Engineering *SCI *Publindex (base de datos), *Artículos Originales *Reportes Breves *Reportes de casos (clínico) Ejemplo de estructura (Artículo original) 6. Agradecimientos, *Artículos Originales *Reportes Breves *Reportes de casos (clínico) Ejemplo de estructura (Artículo original) 9. Referencias, Secundarias (Analizan las publicaciones primarias. No son originales) las cuales son Artículo de reflexión, Analizar trabajos originales mediante un pregunta debidamente formulada tiene por estructura Conclusiones, Publicaciones Se pueden clasifican en Secundarias (Analizan las publicaciones primarias. No son originales), 2. Materiales y Métodos es Fases del proceso empleado en la investigación (refutar o avalar antecedentes), 8. Financiación es Qué entidades apoyaron el proyecto, *Artículos Originales *Reportes Breves *Reportes de casos (clínico) Caracterizado por ser *Inéditos *Comprobables *No más de 6 autoress *Elaborado bajo métodos científicos *Claros y precisos *Elaborados bajo códigos éticos, 9. Referencias es Fuentes empleadas Por ejemplo, APA, Secundarias (Analizan las publicaciones primarias. No son originales) Consta en general de 1. Palabra Clave (Español e inglés), Secundarias (Analizan las publicaciones primarias. No son originales) las cuales son Sistemáticas, Secundarias (Analizan las publicaciones primarias. No son originales) las cuales son Revisiones, Primarias (Presentan resultados de investigaciones) las cuales son *Artículos Originales *Reportes Breves *Reportes de casos (clínico), Indagar qué existe sobre el tema Sirve como guía para otros invetigadores Dónde consultar Bases de datos con resumenes de revistas y referencias, Tipos: *Exhaustivas *Descriptivas *Evaluativa *Casos clínicos (revisión de bibliografía) persigue Indagar qué existe sobre el tema Sirve como guía para otros invetigadores, 0. Resumen es Síntesis del artículo y su desarrollo. Máximo 250 palabras. Incluye introducción, objetivo, métodos, resultados y conclusiones, *Artículos Originales *Reportes Breves *Reportes de casos (clínico) Ejemplo de estructura (Artículo original) 7. Conflicto de intereses