WARNING:
JavaScript is turned OFF. None of the links on this concept map will
work until it is reactivated.
If you need help turning JavaScript On, click here.
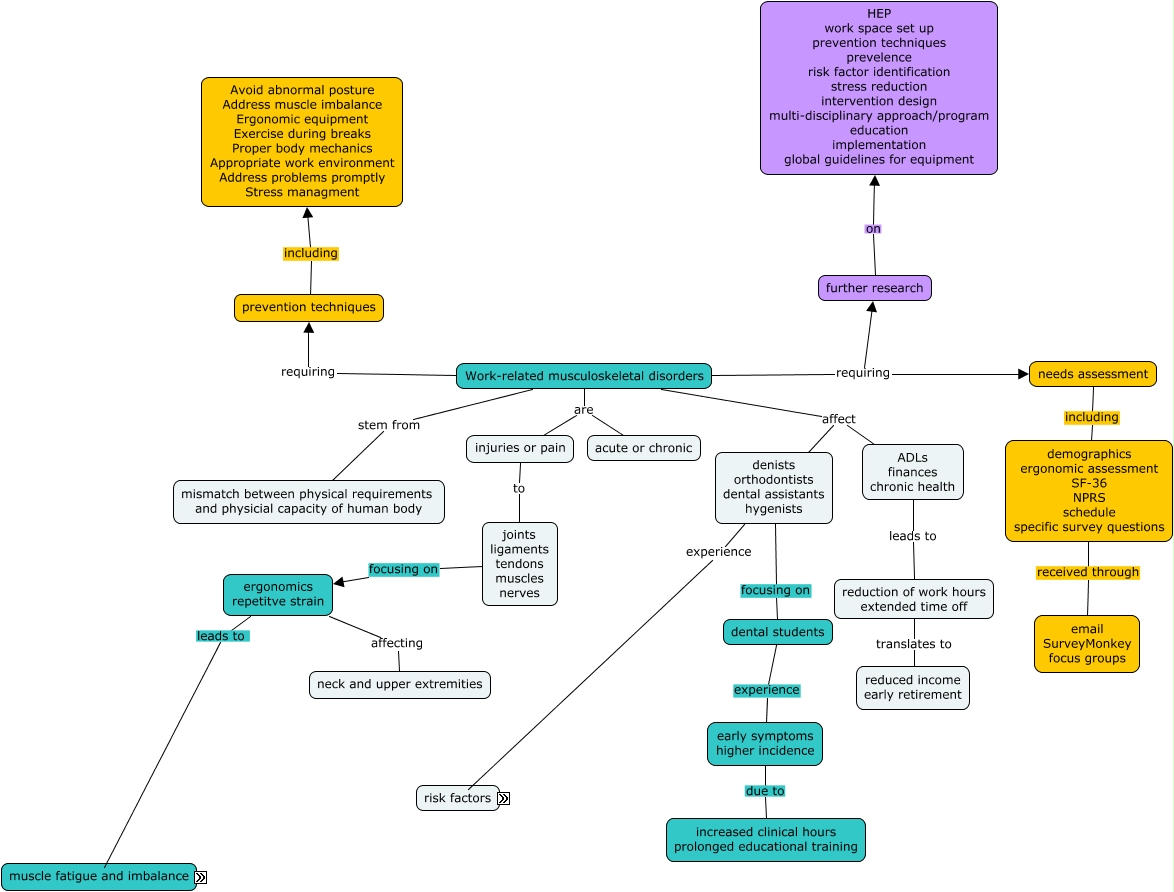
This Concept Map, created with IHMC CmapTools, has information related to: DentalMap.cmap, Work-related musculoskeletal disorders affect ADLs finances chronic health, needs assessment including demographics ergonomic assessment SF-36 NPRS schedule specific survey questions, reduction of work hours extended time off translates to reduced income early retirement, Work-related musculoskeletal disorders affect denists orthodontists dental assistants hygenists, nerve compression spinal disc herniation resulting in cumulative trauma disorder, dental students experience early symptoms higher incidence, ergonomics repetitve strain affecting neck and upper extremities, muscle fatigue and imbalance leads to instability, Work-related musculoskeletal disorders are acute or chronic, Work-related musculoskeletal disorders are injuries or pain, joints ligaments tendons muscles nerves focusing on ergonomics repetitve strain, ADLs finances chronic health leads to reduction of work hours extended time off, Work-related musculoskeletal disorders requiring prevention techniques, higher levels of: psychosocial demand work demand not related to pain intensity location of pain, risk factors lead to higher levels of: psychosocial demand work demand, instability leads to microtrauma muscle necrosis, joint hypomobility muscle contraction from nerve compression spinal disc herniation, ergonomics repetitve strain leads to muscle fatigue and imbalance, pain due to joint hypomobility muscle contraction, further research on HEP work space set up prevention techniques prevelence risk factor identification stress reduction intervention design multi-disciplinary approach/program education implementation global guidelines for equipment