WARNING:
JavaScript is turned OFF. None of the links on this concept map will
work until it is reactivated.
If you need help turning JavaScript On, click here.
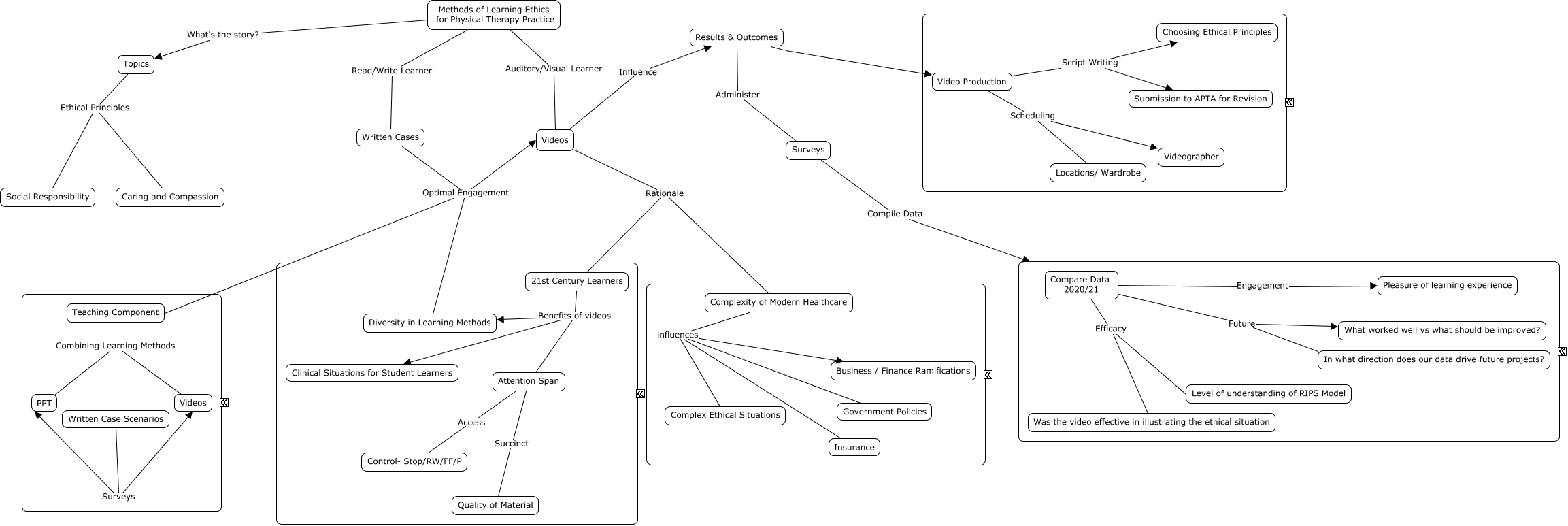
This Concept Map, created with IHMC CmapTools, has information related to: Ethics CMAP.cmap, Videos Rationale 21st Century Learners, Results & Outcomes Administer Surveys, Written Case Scenarios Surveys Videos, Compare Data 2020/21 Future In what direction does our data drive future projects?, Teaching Component Combining Learning Methods Written Case Scenarios, Complexity of Modern Healthcare influences Insurance, Written Case Scenarios Surveys PPT, Compare Data 2020/21 Efficacy Level of understanding of RIPS Model, Written Cases Optimal Engagement Teaching Component, Compare Data 2020/21 Efficacy Was the video effective in illustrating the ethical situation, Attention Span Succinct Quality of Material, Complexity of Modern Healthcare influences Business / Finance Ramifications, Attention Span Access Control- Stop/RW/FF/P, Complexity of Modern Healthcare influences Government Policies, Video Production Scheduling Videographer, 21st Century Learners Benefits of videos Attention Span, Diversity in Learning Methods Optimal Engagement Teaching Component, Videos Rationale Complexity of Modern Healthcare, Methods of Learning Ethics for Physical Therapy Practice Auditory/Visual Learner Videos, Compare Data 2020/21 Engagement Pleasure of learning experience