WARNING:
JavaScript is turned OFF. None of the links on this concept map will
work until it is reactivated.
If you need help turning JavaScript On, click here.
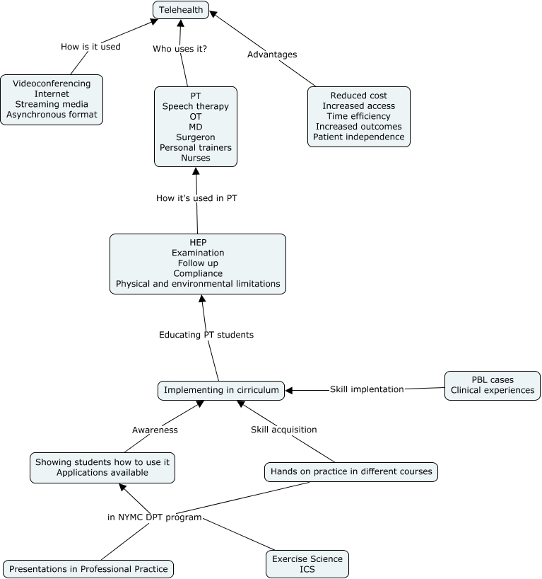
This Concept Map, created with IHMC CmapTools, has information related to: Telehealth.cmap, HEP Examination Follow up Compliance Physical and environmental limitations How it's used in PT PT Speech therapy OT MD Surgeron Personal trainers Nurses, PT Speech therapy OT MD Surgeron Personal trainers Nurses Who uses it? Telehealth, Videoconferencing Internet Streaming media Asynchronous format How is it used Telehealth, Showing students how to use it Applications available Awareness Implementing in cirriculum, Exercise Science ICS in NYMC DPT program Showing students how to use it Applications available, Reduced cost Increased access Time efficiency Increased outcomes Patient independence Advantages Telehealth, PBL cases Clinical experiences Skill implentation Implementing in cirriculum, Hands on practice in different courses in NYMC DPT program Showing students how to use it Applications available, Presentations in Professional Practice in NYMC DPT program Showing students how to use it Applications available, Implementing in cirriculum Educating PT students HEP Examination Follow up Compliance Physical and environmental limitations, Hands on practice in different courses Skill acquisition Implementing in cirriculum