WARNING:
JavaScript is turned OFF. None of the links on this concept map will
work until it is reactivated.
If you need help turning JavaScript On, click here.
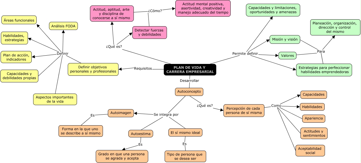
Este Cmap, tiene información relacionada con: Plan de vida y carrera empresarial, Definir objetivos personales y profesionales Definir Capacidades y debilidades propias, Misión y visión Para Planeación, organización, dirección y control del mismo, PLAN DE VIDA Y CARRERA EMPRESARIAL ¿Qué es? Detectar fuerzas y debilidades, Percepción de cada persona de sí misma Como Habilidades, Percepción de cada persona de sí misma Como Capacidades, Percepción de cada persona de sí misma Como Aceptabilidad social, PLAN DE VIDA Y CARRERA EMPRESARIAL Permite definir Estrategias para perfeccionar habilidades emprendedoras, Definir objetivos personales y profesionales Definir Aspectos importantes de la vida, Autoconcepto Se integra por El sí mismo ideal, PLAN DE VIDA Y CARRERA EMPRESARIAL Permite definir Misión y visión, Autoconcepto Se integra por Autoimagen, Definir objetivos personales y profesionales Definir Áreas funcionales, Autoimagen Es Forma en la que uno se describe a sí mismo, Definir objetivos personales y profesionales Definir Habilidades, estrategias, Percepción de cada persona de sí misma Como Actitudes y sentimientos, Definir objetivos personales y profesionales Definir Plan de acción, indicadores, PLAN DE VIDA Y CARRERA EMPRESARIAL Permite definir Capacidades y limitaciones, oportunidades y amenazas, Valores Para Planeación, organización, dirección y control del mismo, PLAN DE VIDA Y CARRERA EMPRESARIAL Requisitos Definir objetivos personales y profesionales, Percepción de cada persona de sí misma Como Apariencia