WARNING:
JavaScript is turned OFF. None of the links on this concept map will
work until it is reactivated.
If you need help turning JavaScript On, click here.
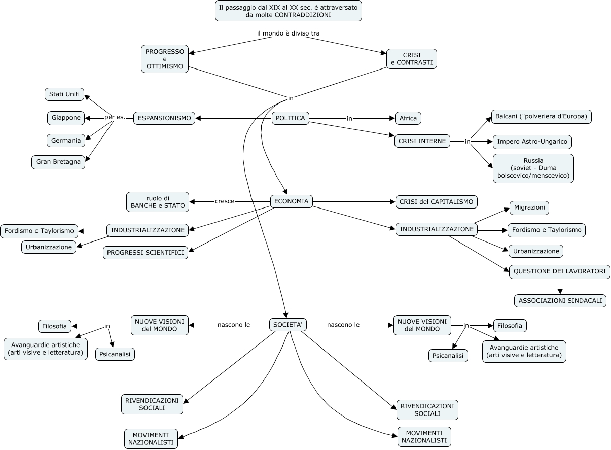
Questa Cmap, creata con IHMC CmapTools, contiene informazioni relative a: Tra Ottocento e Novecento, NUOVE VISIONI del MONDO in Avanguardie artistiche (arti visive e letteratura), ESPANSIONISMO per es. Gran Bretagna, SOCIETA' ???? MOVIMENTI NAZIONALISTI, Il passaggio dal XIX al XX sec. è attraversato da molte CONTRADDIZIONI il mondo è diviso tra CRISI e CONTRASTI, ECONOMIA ???? INDUSTRIALIZZAZIONE, ESPANSIONISMO per es. Giappone, ESPANSIONISMO per es. Germania, CRISI e CONTRASTI in SOCIETA', SOCIETA' ???? RIVENDICAZIONI SOCIALI, SOCIETA' nascono le NUOVE VISIONI del MONDO, CRISI e CONTRASTI in ECONOMIA, SOCIETA' ???? RIVENDICAZIONI SOCIALI, NUOVE VISIONI del MONDO in Psicanalisi, POLITICA ???? ESPANSIONISMO, ECONOMIA ???? PROGRESSI SCIENTIFICI, CRISI e CONTRASTI in POLITICA, INDUSTRIALIZZAZIONE ???? Fordismo e Taylorismo, PROGRESSO e OTTIMISMO in SOCIETA', ESPANSIONISMO per es. Stati Uniti, CRISI INTERNE in Impero Astro-Ungarico