WARNING:
JavaScript is turned OFF. None of the links on this concept map will
work until it is reactivated.
If you need help turning JavaScript On, click here.
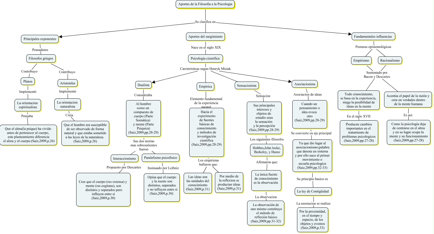
Este Cmap, tiene información relacionada con: Mapa Conceptual Aportes de la Filosofia a la Psicologia, Racionalismo Sustentado por Bacon y Descartes Todo conocimiento, se basa en la experiencia, niega la posibilidad de ideas en la mente, Hobbes,John locke, Berkeley, y Hume Afirmaron que: La única fuente de conocimiento es la observación, Hacia el experimento de fuentes básicas de conocimiento y métodos de investigación científica (Saiz,2009,pp.28-29) Los empiristas hallaron que: Por medio de la reflexion se producian ideas (Saiz,2009,p.31), La orientacion naturalista Creia Que el hombre era susceptible de ser observado de forma natural y que estaba sometido a las leyes de la naturaleza. (Saiz,2009,p.26), Fundamentales influencias Posturas epistemológicas Racionalismo, Interaccionismo Propuesto por Descartes Cree que el cuerpo (res extensa) y mente (res cogitans), son distintos y separados pero influyen entre si (Saiz,2009,p.30), Aristoteles Implementó La orientacion naturalista, Racionalismo Sustentado por Bacon y Descartes Acentúa el papel de la razón y cree en verdades dentro de la mente humana, Empirica Elemento fundamental de la experiencia mental Hacia el experimento de fuentes básicas de conocimiento y métodos de investigación científica (Saiz,2009,pp.28-29), Hacia el experimento de fuentes básicas de conocimiento y métodos de investigación científica (Saiz,2009,pp.28-29) Los empiristas hallaron que: Las ideas son las unidades del conocimiento (Saiz,2009,p.31), Todo conocimiento, se basa en la experiencia, niega la posibilidad de ideas en la mente En el siglo XVII Producen cambios importantes en el tratamiento de problemas psicologicos (Saiz,2009,pp.27-28), Psicologia cientifica Carcterisitcas segun Henryk Misiak Sensacionista, Empirismo Sustentado por Bacon y Descartes Todo conocimiento, se basa en la experiencia, niega la posibilidad de ideas en la mente, Platon Implementó La orientacion espiritualista, Acentúa el papel de la razón y cree en verdades dentro de la mente humana Es asi: Como la psicologia deja de centrarse en el alma y en su lugar ocupa la mente y su funcionamiento (Saiz,2009,pp.27-28), Filosofos griegos Contribuyo Aristoteles, Al hombre como un compuesto de cuerpo (Parte Somática) y mente (Parte Psiquica) (Saiz,2009,pp.28-29) Sus dos teorias mas sobresalientes fueron Paralelismo psicofisico, Aportes del surgimiento Nace en el siglo XIX Psicologia cientifica, Al hombre como un compuesto de cuerpo (Parte Somática) y mente (Parte Psiquica) (Saiz,2009,pp.28-29) Sus dos teorias mas sobresalientes fueron Interaccionismo, Empirismo Sustentado por Bacon y Descartes Acentúa el papel de la razón y cree en verdades dentro de la mente humana