WARNING:
JavaScript is turned OFF. None of the links on this concept map will
work until it is reactivated.
If you need help turning JavaScript On, click here.
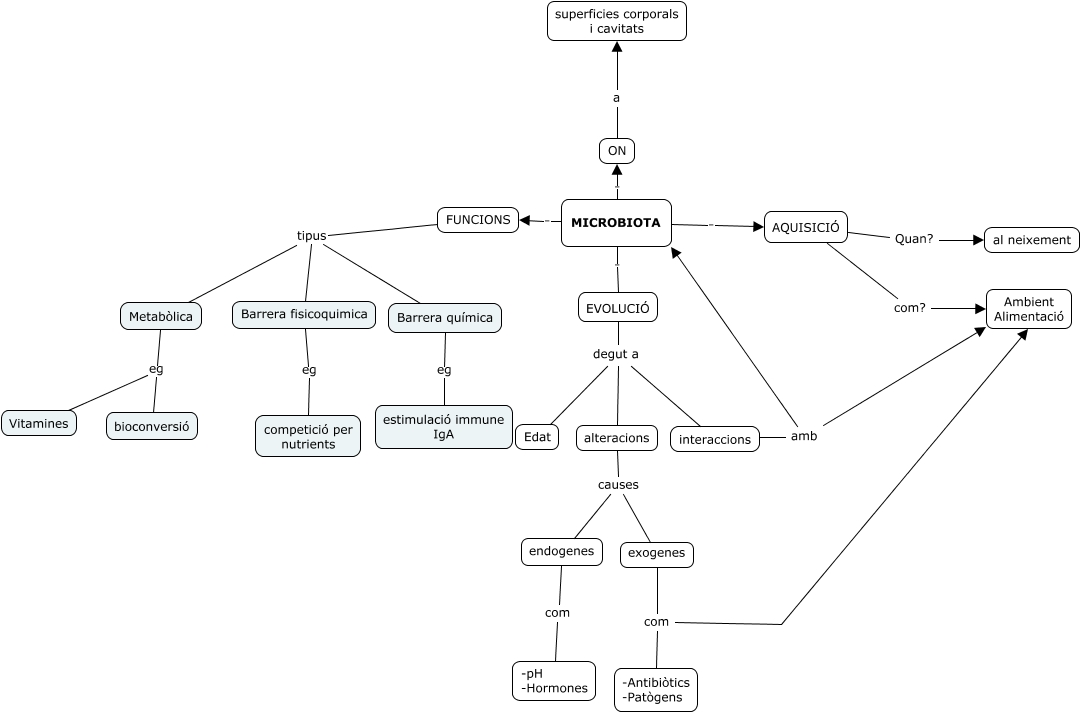
Aquest mapa conceptual conté informació relacionada amb: microbiota, FUNCIONS tipus Barrera fisicoquimica, EVOLUCIÓ degut a alteracions, Barrera química eg estimulació immune IgA, EVOLUCIÓ degut a interaccions, FUNCIONS tipus Barrera química, FUNCIONS tipus Metabòlica, MICROBIOTA . ON, endogenes com -pH -Hormones, AQUISICIÓ Quan? al neixement, Barrera fisicoquimica eg competició per nutrients, interaccions amb MICROBIOTA, interaccions amb Ambient Alimentació, exogenes com Ambient Alimentació, alteracions causes endogenes, exogenes com -Antibiòtics -Patògens, ON a superficies corporals i cavitats, MICROBIOTA . EVOLUCIÓ, AQUISICIÓ com? Ambient Alimentació, MICROBIOTA . AQUISICIÓ, Metabòlica eg Vitamines