WARNING:
JavaScript is turned OFF. None of the links on this concept map will
work until it is reactivated.
If you need help turning JavaScript On, click here.
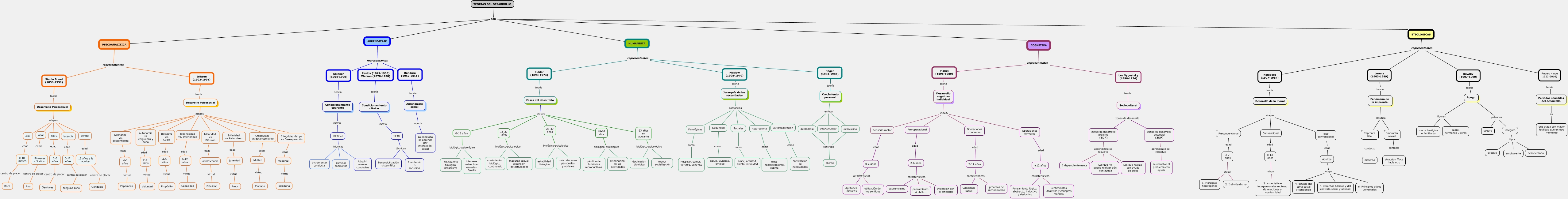
Este Cmap, tiene información relacionada con: TEORIAS DEL DESARROLLO-GRUPO 403012_202_UNAD, APRENDIZAJE representantes Pavlov (1849-1936) Watson (1878-1958), (E-R-C) técnicas Adquirir nuevas conductas, Buhler (1893-1974) teoría Fases del desarrollo, 18 meses - 3 años centro de placer Ano, Desarrollo cognitivo individual etapas Operaciones formales, fálica edad 3-5 años, Desarollo Psicosocial etapas laboriosidad vs. Inferioridad, Desarollo Psicosocial etapas Integridad del yo vs Desesperación, Adultos etapa 5. derechos básicos y del contrato social y utilidad, 2-6 años características egocentrismo, 0-15 años biológico-psicológico crecimiento biológico progresivo, 28-47 años biológico-psicológico más relaciones personales y sociales., adultez virtud Ciudado, ETIOLÓGICAS representantes Bowlby (1907-1990), ETIOLÓGICAS representantes Kohlberg (1927-1987), Piaget (1896-1980) teoría Desarrollo cognitivo individual, Desarollo de la moral etapas Preconvencional, Apego patrones seguro, Pre-operacional edad 2-6 años, Intimidad vs Aislamiento edad juventud