WARNING:
JavaScript is turned OFF. None of the links on this concept map will
work until it is reactivated.
If you need help turning JavaScript On, click here.
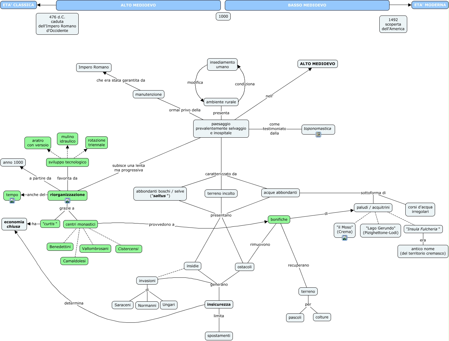
Questa Cmap, creata con IHMC CmapTools, contiene informazioni relative a: UdA_1_EUROPA RURALE, riorganizzazione favorita da sviluppo tecnologico, abbondanti boschi / selve ("saltus") presentano ostacoli, sviluppo tecnologico ???? rotazione triennale, invasioni di Saraceni, invasioni generano insicurezza, acque abbondanti sottoforma di paludi / acquitrini, riorganizzazione anche del tempo, centri monastici ???? Cistercensi, acque abbondanti presentano ostacoli, bonifiche di paludi / acquitrini, sviluppo tecnologico ???? aratro con versoio, acque abbondanti sottoforma di corsi d'acqua irregolari, centri monastici ???? Vallombrosani, paesaggio prevalentemente selvaggio e inospitale ormai privo della manutenzione, insicurezza determina economia chiusa, ambiente rurale condiziona insediamento umano, centri monastici ???? Benedettini, paesaggio prevalentemente selvaggio e inospitale come testimoniato dalla toponomastica, ALTO MEDIOEVO ???? ETA' CLASSICA, ambiente rurale presenta paesaggio prevalentemente selvaggio e inospitale