WARNING:
JavaScript is turned OFF. None of the links on this concept map will
work until it is reactivated.
If you need help turning JavaScript On, click here.
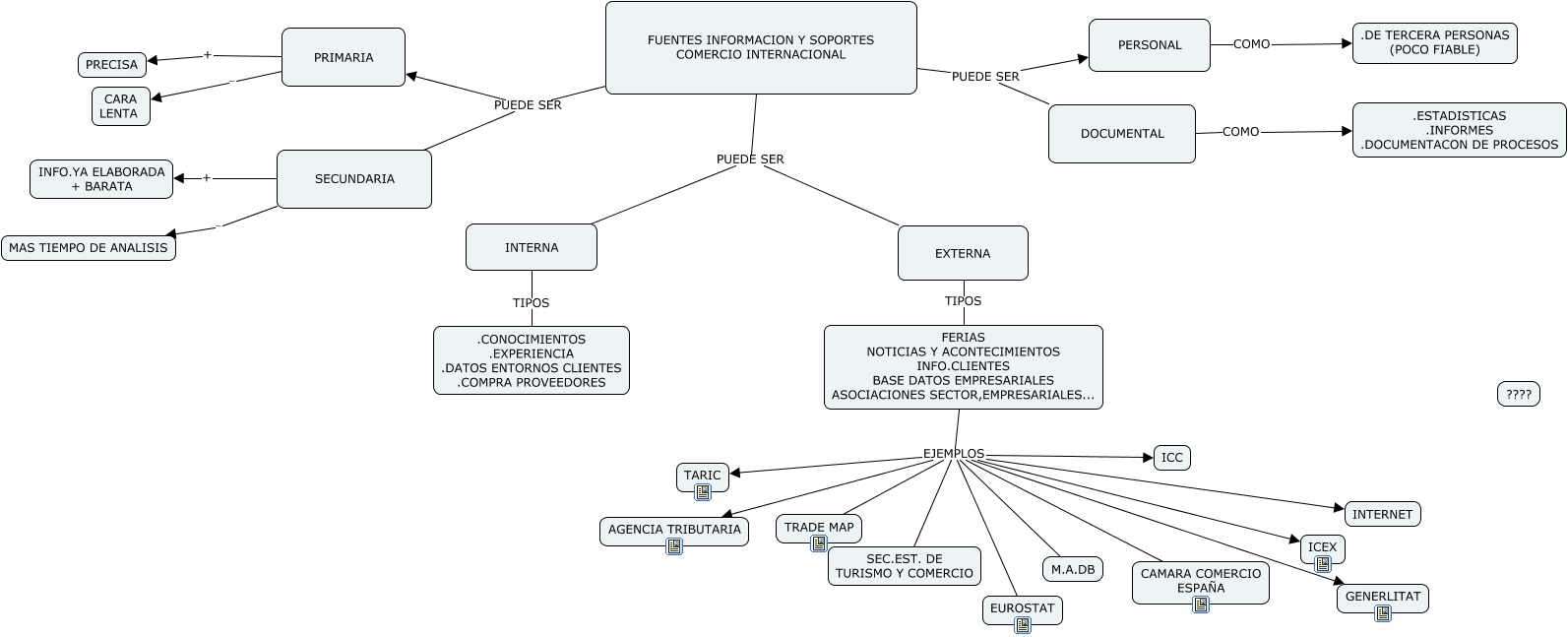
Este Cmap, tiene información relacionada con: FUENTES DE INFO CI, FERIAS NOTICIAS Y ACONTECIMIENTOS INFO.CLIENTES BASE DATOS EMPRESARIALES ASOCIACIONES SECTOR,EMPRESARIALES... EJEMPLOS TARIC, FERIAS NOTICIAS Y ACONTECIMIENTOS INFO.CLIENTES BASE DATOS EMPRESARIALES ASOCIACIONES SECTOR,EMPRESARIALES... EJEMPLOS TRADE MAP, PERSONAL COMO .DE TERCERA PERSONAS (POCO FIABLE), PRIMARIA + PRECISA, FUENTES INFORMACION Y SOPORTES COMERCIO INTERNACIONAL PUEDE SER INTERNA, INTERNA TIPOS .CONOCIMIENTOS .EXPERIENCIA .DATOS ENTORNOS CLIENTES .COMPRA PROVEEDORES, SECUNDARIA + INFO.YA ELABORADA + BARATA, FUENTES INFORMACION Y SOPORTES COMERCIO INTERNACIONAL PUEDE SER PRIMARIA, FERIAS NOTICIAS Y ACONTECIMIENTOS INFO.CLIENTES BASE DATOS EMPRESARIALES ASOCIACIONES SECTOR,EMPRESARIALES... EJEMPLOS M.A.DB, FERIAS NOTICIAS Y ACONTECIMIENTOS INFO.CLIENTES BASE DATOS EMPRESARIALES ASOCIACIONES SECTOR,EMPRESARIALES... EJEMPLOS SEC.EST. DE TURISMO Y COMERCIO, FUENTES INFORMACION Y SOPORTES COMERCIO INTERNACIONAL PUEDE SER EXTERNA, FERIAS NOTICIAS Y ACONTECIMIENTOS INFO.CLIENTES BASE DATOS EMPRESARIALES ASOCIACIONES SECTOR,EMPRESARIALES... EJEMPLOS AGENCIA TRIBUTARIA, FUENTES INFORMACION Y SOPORTES COMERCIO INTERNACIONAL PUEDE SER SECUNDARIA, FERIAS NOTICIAS Y ACONTECIMIENTOS INFO.CLIENTES BASE DATOS EMPRESARIALES ASOCIACIONES SECTOR,EMPRESARIALES... EJEMPLOS CAMARA COMERCIO ESPAÑA, FERIAS NOTICIAS Y ACONTECIMIENTOS INFO.CLIENTES BASE DATOS EMPRESARIALES ASOCIACIONES SECTOR,EMPRESARIALES... EJEMPLOS ICC, FERIAS NOTICIAS Y ACONTECIMIENTOS INFO.CLIENTES BASE DATOS EMPRESARIALES ASOCIACIONES SECTOR,EMPRESARIALES... EJEMPLOS GENERLITAT, FERIAS NOTICIAS Y ACONTECIMIENTOS INFO.CLIENTES BASE DATOS EMPRESARIALES ASOCIACIONES SECTOR,EMPRESARIALES... EJEMPLOS INTERNET, FUENTES INFORMACION Y SOPORTES COMERCIO INTERNACIONAL PUEDE SER DOCUMENTAL, FERIAS NOTICIAS Y ACONTECIMIENTOS INFO.CLIENTES BASE DATOS EMPRESARIALES ASOCIACIONES SECTOR,EMPRESARIALES... EJEMPLOS EUROSTAT, FUENTES INFORMACION Y SOPORTES COMERCIO INTERNACIONAL PUEDE SER PERSONAL