WARNING:
JavaScript is turned OFF. None of the links on this concept map will
work until it is reactivated.
If you need help turning JavaScript On, click here.
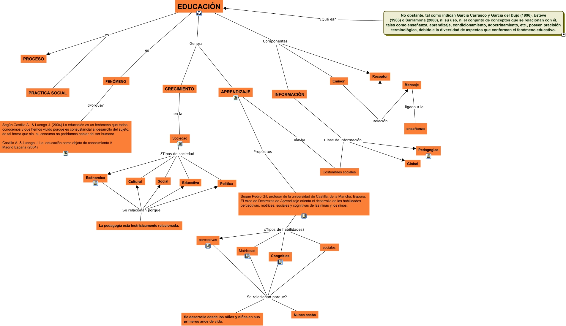
Este Cmap, tiene información relacionada con: Educaiconconcepto, Ecónomica Se relacionan porque Cultural, EDUCACIÓN Genera CRECIMIENTO, INFORMACIÓN Clase de información Global, EDUCACIÓN es FENÓMENO, Según Pedro Gíl, profesor de la universidad de Castilla, de la Mancha, Espeña. El Área de Destrezas de Aprendizaje orienta el desarrollo de las habilidades perceptivas, motrices, sociales y cognitivas de las niñas y los niños. ¿Tipos de habilidades? Motricidad, No obstante, tal como indican García Carrasco y García del Dujo (1996), Esteve (1983) o Sarramona (2000), ni su uso, ni el conjunto de conceptos que se relacionan con él, tales como enseñanza, aprendizaje, condicionamiento, adoctrinamiento, etc., poseen precisión terminológica, debido a la diversidad de aspectos que conforman el fenómeno educativo. ¿Qué es? EDUCACIÓN, La pedagogía está instrisicamente relacionada. Se relacionan porque Social, sociales Se relacionan porque? Nunca acaba, Ecónomica Se relacionan porque Educativa, EDUCACIÓN Componentes Emisor, La pedagogía está instrisicamente relacionada. Se relacionan porque Política, Según Pedro Gíl, profesor de la universidad de Castilla, de la Mancha, Espeña. El Área de Destrezas de Aprendizaje orienta el desarrollo de las habilidades perceptivas, motrices, sociales y cognitivas de las niñas y los niños. ¿Tipos de habilidades? sociales, Congnitias Se relacionan porque? Se desarrolla desde los niños y niñas en sus primeros años de vida., Ecónomica Se relacionan porque Política, APRENDIZAJE Propósitos Según Pedro Gíl, profesor de la universidad de Castilla, de la Mancha, Espeña. El Área de Destrezas de Aprendizaje orienta el desarrollo de las habilidades perceptivas, motrices, sociales y cognitivas de las niñas y los niños., INFORMACIÓN Clase de información Pedagogica, La pedagogía está instrisicamente relacionada. Se relacionan porque Educativa, Motricidad Se relacionan porque? Nunca acaba, EDUCACIÓN es PROCESO, Sociedad ¿Tipos de sociedad Política