WARNING:
JavaScript is turned OFF. None of the links on this concept map will
work until it is reactivated.
If you need help turning JavaScript On, click here.
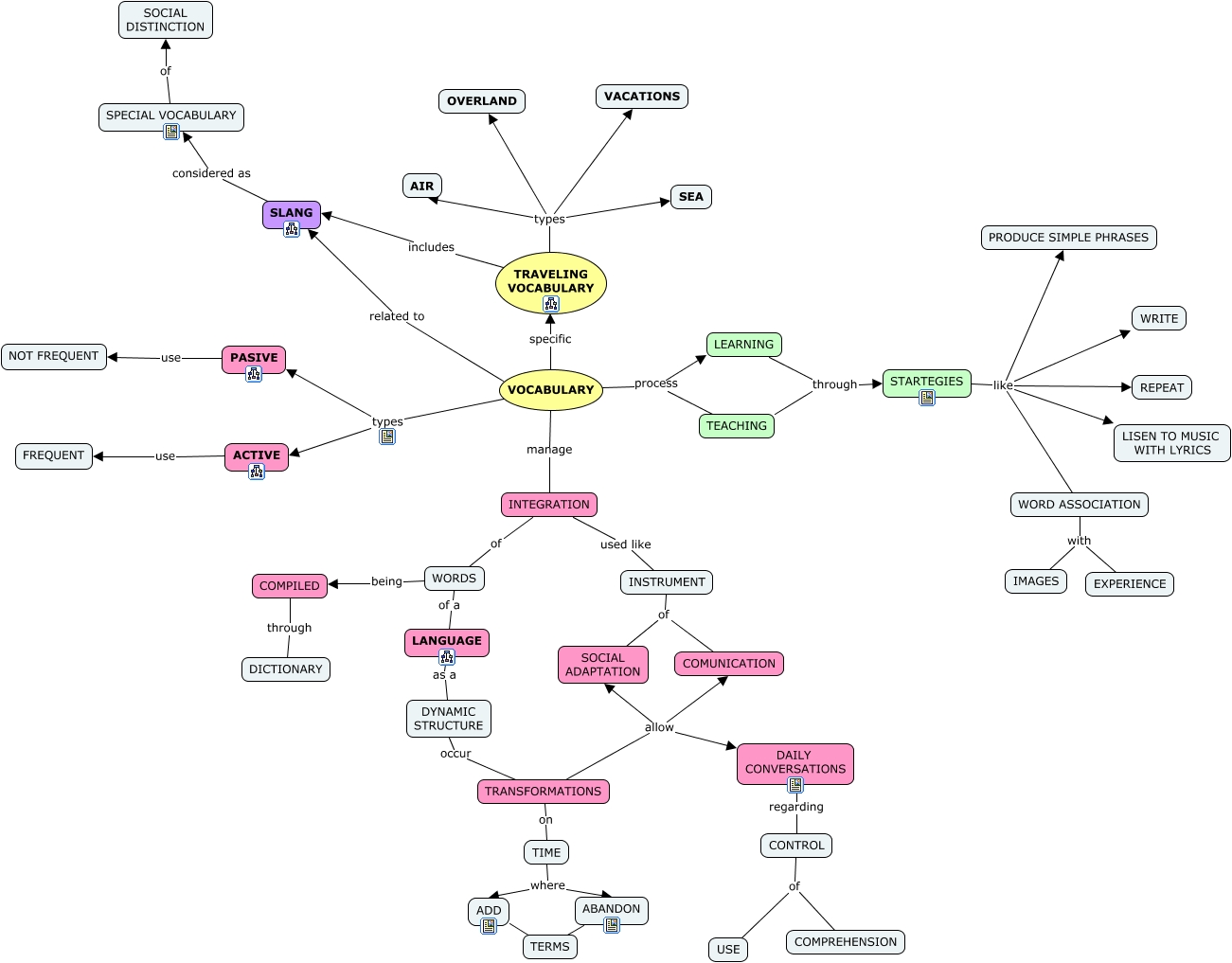
Este Cmap, tiene información relacionada con: VOCABULARY, TRANSFORMATIONS allow SOCIAL ADAPTATION, ACTIVE use FREQUENT, STARTEGIES like PRODUCE SIMPLE PHRASES, VOCABULARY process LEARNING, STARTEGIES like WORD ASSOCIATION, WORDS of a LANGUAGE, DYNAMIC STRUCTURE occur TRANSFORMATIONS, TRAVELING VOCABULARY types AIR, WORD ASSOCIATION with EXPERIENCE, TIME where ABANDON, WORD ASSOCIATION with IMAGES, LEARNING through STARTEGIES, SLANG considered as SPECIAL VOCABULARY, INTEGRATION used like INSTRUMENT, DAILY CONVERSATIONS regarding CONTROL, STARTEGIES like LISEN TO MUSIC WITH LYRICS, TRAVELING VOCABULARY includes SLANG, TEACHING through STARTEGIES, ADD ???? TERMS, TRANSFORMATIONS allow DAILY CONVERSATIONS