WARNING:
JavaScript is turned OFF. None of the links on this concept map will
work until it is reactivated.
If you need help turning JavaScript On, click here.
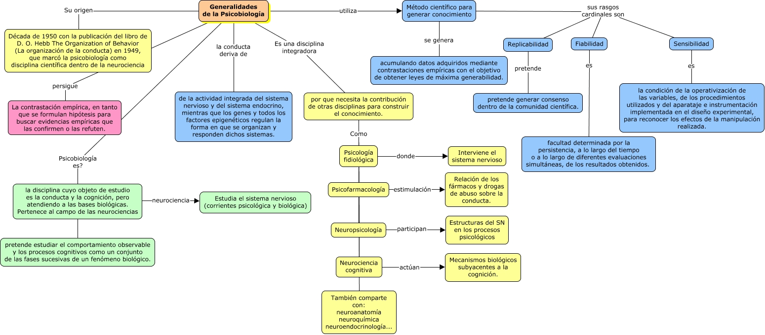
Este Cmap, tiene información relacionada con: Generalidades de la Psicobiología, Generalidades de la Psicobiología persigue La contrastación empírica, en tanto que se formulan hipótesis para buscar evidencias empíricas que las confirmen o las refuten., por que necesita la contribución de otras disciplinas para construir el conocimiento. Como También comparte con: neuroanatomía neuroquímica neuroendocrinología..., Replicabilidad pretende pretende generar consenso dentro de la comunidad científica., por que necesita la contribución de otras disciplinas para construir el conocimiento. Como Neurociencia cognitiva, Generalidades de la Psicobiología utiliza Método científico para generar conocimiento, Psicofarmacología estimulación Relación de los fármacos y drogas de abuso sobre la conducta., Generalidades de la Psicobiología la conducta deriva de de la actividad integrada del sistema nervioso y del sistema endocrino, mientras que los genes y todos los factores epigenéticos regulan la forma en que se organizan y responden dichos sistemas., por que necesita la contribución de otras disciplinas para construir el conocimiento. Como Psicofarmacología, Neurociencia cognitiva actúan Mecanismos biológicos subyacentes a la cognición., Generalidades de la Psicobiología Psicobiología es? pretende estudiar el comportamiento observable y los procesos cognitivos como un conjunto de las fases sucesivas de un fenómeno biológico., Sensibilidad es la condición de la operativización de las variables, de los procedimientos utilizados y del aparataje e instrumentación implementada en el diseño experimental, para reconocer los efectos de la manipulación realizada., Fiabilidad es facultad determinada por la persistencia, a lo largo del tiempo o a lo largo de diferentes evaluaciones simultáneas, de los resultados obtenidos., Método científico para generar conocimiento se genera acumulando datos adquiridos mediante contrastaciones empíricas con el objetivo de obtener leyes de máxima generabilidad., Psicología fidiológica donde Interviene el sistema nervioso, Generalidades de la Psicobiología Su origen Década de 1950 con la publicación del libro de D. O. Hebb The Organization of Behavior (La organización de la conducta) en 1949, que marcó la psicobiología como disciplina científica dentro de la neurociencia, Generalidades de la Psicobiología Psicobiología es? la disciplina cuyo objeto de estudio es la conducta y la cognición, pero atendiendo a las bases biológicas. Pertenece al campo de las neurociencias, por que necesita la contribución de otras disciplinas para construir el conocimiento. Como Psicología fidiológica, Método científico para generar conocimiento sus rasgos cardinales son Fiabilidad, Método científico para generar conocimiento sus rasgos cardinales son Replicabilidad, Método científico para generar conocimiento sus rasgos cardinales son Sensibilidad