WARNING:
JavaScript is turned OFF. None of the links on this concept map will
work until it is reactivated.
If you need help turning JavaScript On, click here.
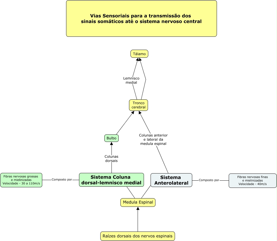
Esse mapa conceitual, produzido no IHMC CmapTools, tem a informação relacionada a: Vias Sensoriais de sinais somáticos para o SNC, Medula Espinal ???? Sistema Anterolateral, Raízes dorsais dos nervos espinais ???? Medula Espinal, Tronco cerebral ???? Tálamo, Sistema Coluna dorsal-lemnisco medial Composto por Fibras nervosas grossas e mielinizadas Velocidade - 30 a 110m/s, Bulbo ???? Tronco cerebral, Sistema Coluna dorsal-lemnisco medial Colunas dorsais Bulbo, Sistema Anterolateral Composto por Fibras nervosas finas e mielinizadas Velocidade - 40m/s, Sistema Anterolateral Colunas anterior e lateral da medula espinal Tronco cerebral, Medula Espinal ???? Sistema Coluna dorsal-lemnisco medial, Tronco cerebral Lemnisco medial Tálamo