WARNING:
JavaScript is turned OFF. None of the links on this concept map will
work until it is reactivated.
If you need help turning JavaScript On, click here.
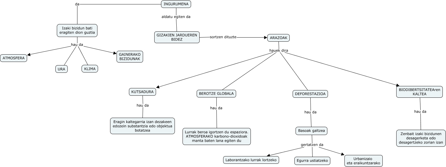
Este Cmap, tiene información relacionada con: Ingurumena 3 osatua, DEFORESTAZIOA hau da Basoak galtzea, INGURUMENA da Izaki bizidun bati eragiten dion guztia, ARAZOAK hauek dira BEROTZE GLOBALA, Basoak galtzea gertatzen da Egurra ustiatzeko, Izaki bizidun bati eragiten dion guztia hau da KLIMA, Izaki bizidun bati eragiten dion guztia hau da URA, Izaki bizidun bati eragiten dion guztia hau da GAINERAKO BIZIDUNAK, ARAZOAK hauek dira BIODIBERTSITATEAren KALTEA, GIZAKIEN JARDUEREN BIDEZ sortzen dituzte ARAZOAK, BEROTZE GLOBALA hau da Lurrak beroa igortzen du espaziora. ATMOSFERAKO karbono-dioxidoak manta baten lana egiten du, BIODIBERTSITATEAren KALTEA hau da Zenbait izaki bizidunen desagerketa edo desagertzeko zorian izan, Basoak galtzea gertatzen da Urbanizaio eta eraikuntzarako, Basoak galtzea gertatzen da Laborantzako lurrak lortzeko, Izaki bizidun bati eragiten dion guztia hau da ATMOSFERA, ARAZOAK hauek dira KUTSADURA, KUTSADURA hau da Eragin kaltegarria izan dezakeen edozein substantzia edo objektua botatzea, ARAZOAK hauek dira DEFORESTAZIOA, INGURUMENA aldatu egiten da GIZAKIEN JARDUEREN BIDEZ