WARNING:
JavaScript is turned OFF. None of the links on this concept map will
work until it is reactivated.
If you need help turning JavaScript On, click here.
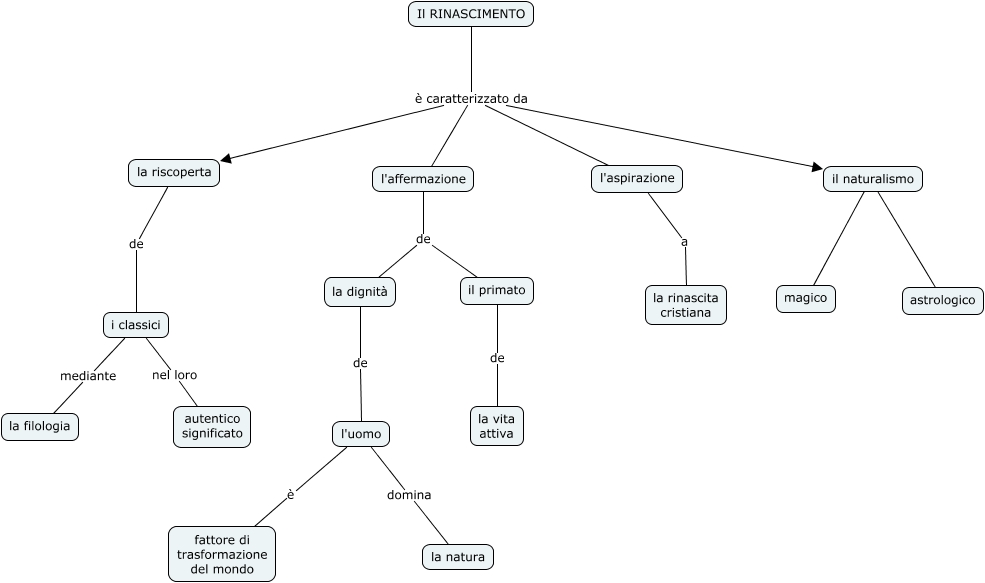
Questa Cmap, creata con IHMC CmapTools, contiene informazioni relative a: Umanesimo e rinascimento, l'uomo è fattore di trasformazione del mondo, la riscoperta de i classici, Il RINASCIMENTO è caratterizzato da la riscoperta, Il RINASCIMENTO è caratterizzato da l'affermazione, l'uomo domina la natura, Il RINASCIMENTO è caratterizzato da il naturalismo, il naturalismo ???? astrologico, l'aspirazione a la rinascita cristiana, la dignità de l'uomo, Il RINASCIMENTO è caratterizzato da l'aspirazione, i classici nel loro autentico significato, il naturalismo ???? magico, l'affermazione de il primato, il primato de la vita attiva, l'affermazione de la dignità, i classici mediante la filologia