WARNING:
JavaScript is turned OFF. None of the links on this concept map will
work until it is reactivated.
If you need help turning JavaScript On, click here.
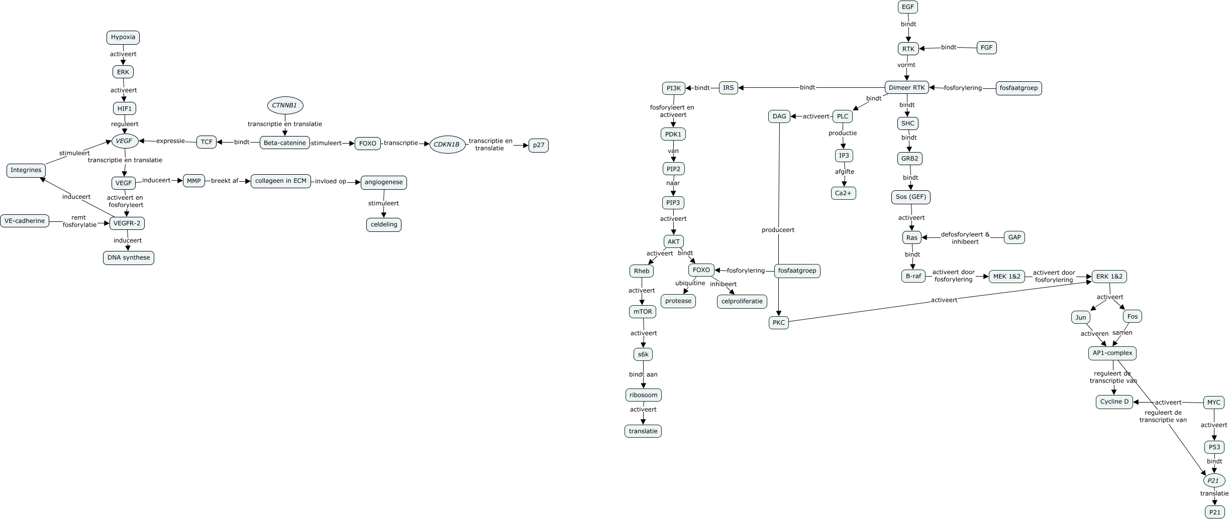
Deze Concept Map heeft informatie gerelateerd aan: Angiogenese pathway, PKC activeert ERK 1&2, PLC productie IP3, SHC bindt GRB2, VEGF transcriptie en translatie VEGF, ERK activeert HIF1, CTNNB1 transcriptie en translatie Beta-catenine, AP1-complex reguleert de transcriptie van P21, ERK 1&2 activeert Jun, B-raf activeert door fosforylering MEK 1&2, MMP breekt af collageen in ECM, fosfaatgroep fosforylering Dimeer RTK, VE-cadherine remt fosforylatie VEGFR-2, GRB2 bindt Sos (GEF), collageen in ECM invloed op angiogenese, s6k bindt aan ribosoom, HIF1 reguleert VEGF, Beta-catenine bindt TCF, P53 bindt P21, Dimeer RTK bindt IRS, Beta-catenine stimuleert FOXO