WARNING:
JavaScript is turned OFF. None of the links on this concept map will
work until it is reactivated.
If you need help turning JavaScript On, click here.
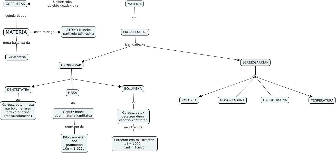
Este Cmap, tiene información relacionada con: Materiaren propietateak 1 osatuta, MATERIA mota bakoitza da Substantzia, OROKORRAK dira DENTSITATEA, MATERIA ditu PROPIETATEAK, Goputz batek duen materia kantitatea neurtzen da Kilogramoetan edo gramoetan 1Kg = 1.000gr, OROKORRAK dira BOLUMENA, BEREIZGARRIAK dira GARDETASUNA, DENTSITATEA da Gorputz baten masa eta bolumenaren arteko erlazioa (masa/bolumena), MASA da Goputz batek duen materia kantitatea, BEREIZGARRIAK dira TENPERATURA, MATERIA Unibertsoko objektu guztiak dira GORPUTZAK, Gorputz batek betetzen duen espazio kantitatea neurtzen da <math xmlns="http://www.w3.org/1998/Math/MathML"> <mrow> <mtext> Litroetan edo mililitroetan
1 l = 1000ml
1ml = 1cm/3 </mtext> <mmultiscripts> <mtext> </mtext> <none/> <mtext> </mtext> </mmultiscripts> </mrow> </math>, PROPIETATEAK izan daitezke BEREIZGARRIAK, BEREIZGARRIAK dira GOGORTASUNA, GORPUTZAK eginda daude MATERIA, BEREIZGARRIAK dira KOLOREA, PROPIETATEAK izan daitezke OROKORRAK, OROKORRAK dira MASA, MATERIA osatuta dago ATOMO izeneko partikula txiki-txikiz, BOLUMENA da Gorputz batek betetzen duen espazio kantitatea