WARNING:
JavaScript is turned OFF. None of the links on this concept map will
work until it is reactivated.
If you need help turning JavaScript On, click here.
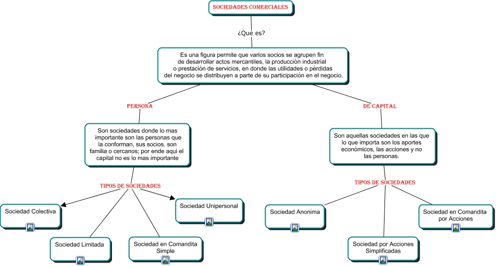
Este Cmap, tiene información relacionada con: SOCIEDADES COMERCIALES, Es una figura permite que varios socios se agrupen fin de desarrollar actos mercantiles, la producción industrial o prestación de servicios, en donde las utilidades o pérdidas del negocio se distribuyen a parte de su participación en el negocio. persona Son sociedades donde lo mas importante son las personas que la conforman, sus socios. son familia o cercanos; por ende aqui el capital no es lo mas importante, Son aquellas sociedades en las que lo que importa son los aportes económicos, las acciones y no las personas. Tipos de sociedades Sociedad en Comandita por Acciones, Son sociedades donde lo mas importante son las personas que la conforman, sus socios. son familia o cercanos; por ende aqui el capital no es lo mas importante tIPOS DE SOCIEDADES Sociedad Colectiva, Son sociedades donde lo mas importante son las personas que la conforman, sus socios. son familia o cercanos; por ende aqui el capital no es lo mas importante tIPOS DE SOCIEDADES Sociedad Limitada, Son aquellas sociedades en las que lo que importa son los aportes económicos, las acciones y no las personas. Tipos de sociedades Sociedad Anonima, Es una figura permite que varios socios se agrupen fin de desarrollar actos mercantiles, la producción industrial o prestación de servicios, en donde las utilidades o pérdidas del negocio se distribuyen a parte de su participación en el negocio. De Capital Son aquellas sociedades en las que lo que importa son los aportes económicos, las acciones y no las personas., Son aquellas sociedades en las que lo que importa son los aportes económicos, las acciones y no las personas. Tipos de sociedades Sociedad por Acciones Simplificadas, Son sociedades donde lo mas importante son las personas que la conforman, sus socios. son familia o cercanos; por ende aqui el capital no es lo mas importante tIPOS DE SOCIEDADES Sociedad Unipersonal, sociedades comerciales ¿Que es? Es una figura permite que varios socios se agrupen fin de desarrollar actos mercantiles, la producción industrial o prestación de servicios, en donde las utilidades o pérdidas del negocio se distribuyen a parte de su participación en el negocio., Son sociedades donde lo mas importante son las personas que la conforman, sus socios. son familia o cercanos; por ende aqui el capital no es lo mas importante tIPOS DE SOCIEDADES Sociedad en Comandita Simple