WARNING:
JavaScript is turned OFF. None of the links on this concept map will
work until it is reactivated.
If you need help turning JavaScript On, click here.
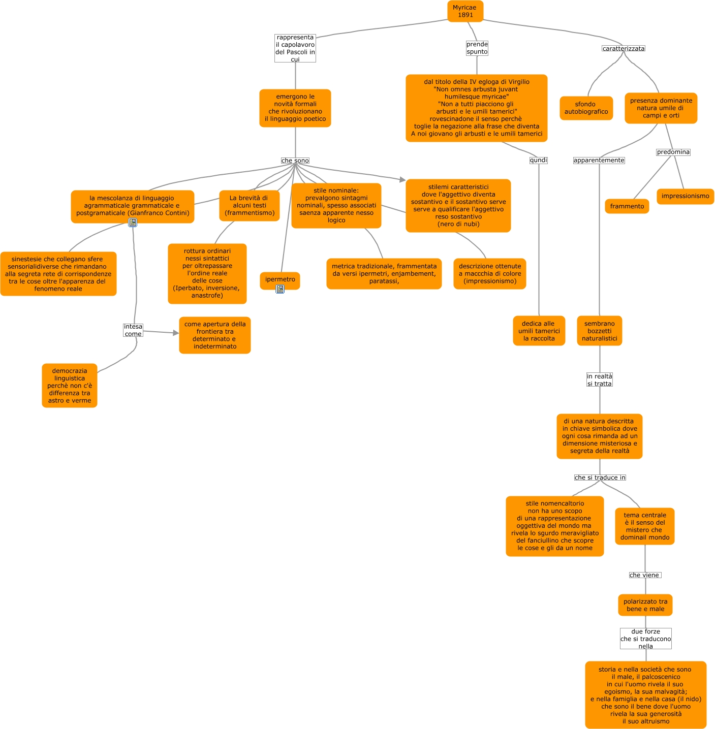
Questa Cmap, creata con IHMC CmapTools, contiene informazioni relative a: Myricae Pascoli, tema centrale è il senso del mistero che dominail mondo che viene polarizzato tra bene e male, emergono le novità formali che rivoluzionano il linguaggio poetico che sono La brevità di alcuni testi (frammentismo), emergono le novità formali che rivoluzionano il linguaggio poetico che sono la mescolanza di linguaggio agrammaticale grammaticale e postgramaticale (Gianfranco Contini), Myricae 1891 caratterizzata presenza dominante natura umile di campi e orti, emergono le novità formali che rivoluzionano il linguaggio poetico che sono ipermetro, presenza dominante natura umile di campi e orti predomina impressionismo, emergono le novità formali che rivoluzionano il linguaggio poetico che sono rottura ordinari nessi sintattici per oltrepassare l'ordine reale delle cose (Iperbato, inversione, anastrofe), emergono le novità formali che rivoluzionano il linguaggio poetico che sono stilemi caratteristici dove l'aggettivo diventa sostantivo e il sostantivo serve serve a qualificare l'aggettivo reso sostantivo (nero di nubi), emergono le novità formali che rivoluzionano il linguaggio poetico che sono stile nominale: prevalgono sintagmi nominali, spesso associati saenza apparente nesso logico, di una natura descritta in chiave simbolica dove ogni cosa rimanda ad un dimensione misteriosa e segreta della realtà che si traduce in stile nomencaltorio non ha uno scopo di una rappresentazione oggettiva del mondo ma rivela lo sgurdo meravigliato del fanciullino che scopre le cose e gli da un nome, presenza dominante natura umile di campi e orti predomina frammento, di una natura descritta in chiave simbolica dove ogni cosa rimanda ad un dimensione misteriosa e segreta della realtà che si traduce in tema centrale è il senso del mistero che dominail mondo, sembrano bozzetti naturalistici in realtà si tratta di una natura descritta in chiave simbolica dove ogni cosa rimanda ad un dimensione misteriosa e segreta della realtà, la mescolanza di linguaggio agrammaticale grammaticale e postgramaticale (Gianfranco Contini) intesa come come apertura della frontiera tra determinato e indeterminato, la mescolanza di linguaggio agrammaticale grammaticale e postgramaticale (Gianfranco Contini) intesa come democrazia linguistica perchè non c'è differenza tra astro e verme, presenza dominante natura umile di campi e orti apparentemente sembrano bozzetti naturalistici, dal titolo della IV egloga di Virgilio "Non omnes arbusta juvant humilesque myricae" "Non a tutti piacciono gli arbusti e le umili tamerici" rovescinadone il senso perchè toglie la negazione alla frase che diventa A noi giovano gli arbusti e le umili tamerici qundi dedica alle umili tamerici la raccolta, polarizzato tra bene e male due forze che si traducono nella storia e nella società che sono il male, il palcoscenico in cui l'uomo rivela il suo egoismo, la sua malvagità; e nella famiglia e nella casa (il nido) che sono il bene dove l'uomo rivela la sua generosità il suo altruismo, emergono le novità formali che rivoluzionano il linguaggio poetico che sono sinestesie che collegano sfere sensorialidiverse che rimandano alla segreta rete di corrispondenze tra le cose oltre l'apparenza del fenomeno reale, Myricae 1891 prende spunto dal titolo della IV egloga di Virgilio "Non omnes arbusta juvant humilesque myricae" "Non a tutti piacciono gli arbusti e le umili tamerici" rovescinadone il senso perchè toglie la negazione alla frase che diventa A noi giovano gli arbusti e le umili tamerici