WARNING:
JavaScript is turned OFF. None of the links on this concept map will
work until it is reactivated.
If you need help turning JavaScript On, click here.
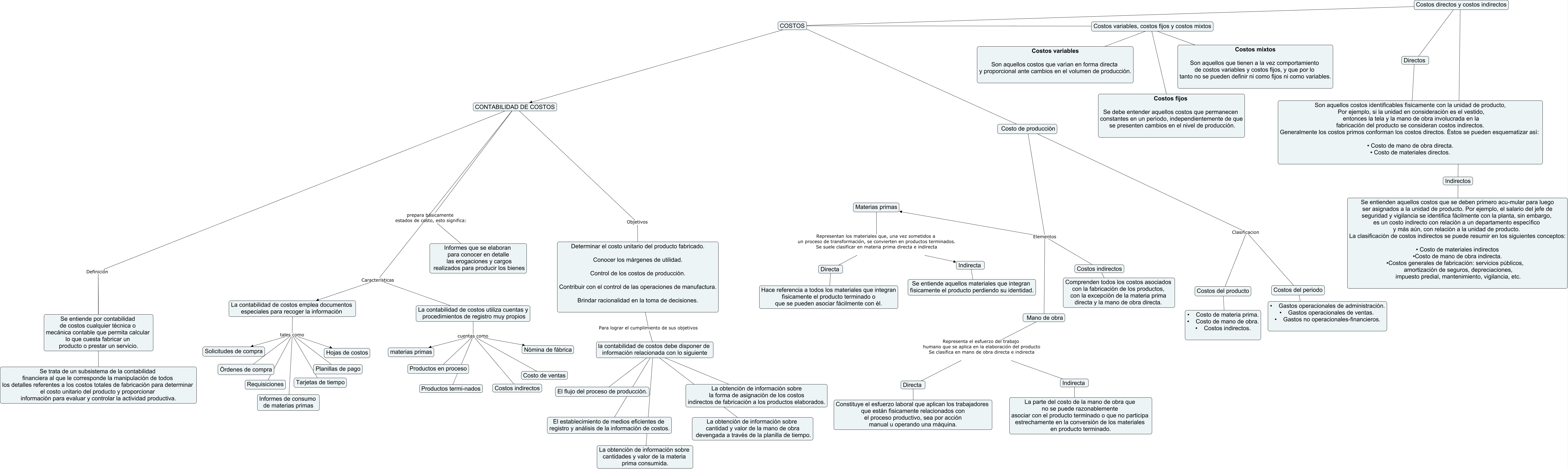
Este Cmap, tiene información relacionada con: costos edwin, la contabilidad de costos debe disponer de información relacionada con lo siguiente ???? El flujo del proceso de producción., Costo de producción Elementos Materias primas, CONTABILIDAD DE COSTOS Definición Se trata de un subsistema de la contabilidad financiera al que le corresponde la manipulación de todos los detalles referentes a los costos totales de fabricación para determinar el costo unitario del producto y proporcionar información para evaluar y controlar la actividad productiva., la contabilidad de costos debe disponer de información relacionada con lo siguiente ???? La obtención de información sobre la forma de asignación de los costos indirectos de fabricación a los productos elaborados., Costo de producción Elementos Costos indirectos, Indirecta ???? La parte del costo de la mano de obra que no se puede razonablemente asociar con el producto terminado o que no participa estrechamente en la conversión de los materiales en producto terminado., Costos variables, costos fijos y costos mixtos ???? Costos fijos Se debe entender aquellos costos que permanecen constantes en un período, independientemente de que se presenten cambios en el nivel de producción., COSTOS ???? CONTABILIDAD DE COSTOS, La contabilidad de costos utiliza cuentas y procedimientos de registro muy propios cuentas como materias primas, Costos indirectos ???? Comprenden todos los costos asociados con la fabricación de los productos, con la excepción de la materia prima directa y la mano de obra directa., La contabilidad de costos emplea documentos especiales para recoger la información tales como Solicitudes de compra, Costos directos y costos indirectos ???? Directos, Indirectos ???? Se entienden aquellos costos que se deben primero acu-mular para luego ser asignados a la unidad de producto. Por ejemplo, el salario del jefe de seguridad y vigilancia se identifica fácilmente con la planta, sin embargo, es un costo indirecto con relación a un departamento específico y más aún, con relación a la unidad de producto. La clasificación de costos indirectos se puede resumir en los siguientes conceptos: • Costo de materiales indirectos •Costo de mano de obra indirecta. •Costos generales de fabricación: servicios públicos, amortización de seguros, depreciaciones, impuesto predial, mantenimiento, vigilancia, etc., Costos directos y costos indirectos ???? Indirectos, Materias primas Representan los materiales que, una vez sometidos a un proceso de transformación, se convierten en productos terminados. Se suele clasificar en materia prima directa e indirecta Directa, COSTOS ???? Costos directos y costos indirectos, Determinar el costo unitario del producto fabricado. Conocer los márgenes de utilidad. Control de los costos de producción. Contribuir con el control de las operaciones de manufactura. Brindar racionalidad en la toma de decisiones. Para lograr el cumplimiento de sus objetivos la contabilidad de costos debe disponer de información relacionada con lo siguiente, La contabilidad de costos emplea documentos especiales para recoger la información tales como Planillas de pago, Costos del periodo ???? • Gastos operacionales de administración. • Gastos operacionales de ventas. • Gastos no operacionales-financieros., Mano de obra Representa el esfuerzo del trabajo humano que se aplica en la elaboración del producto Se clasifica en mano de obra directa e indirecta Directa