WARNING:
JavaScript is turned OFF. None of the links on this concept map will
work until it is reactivated.
If you need help turning JavaScript On, click here.
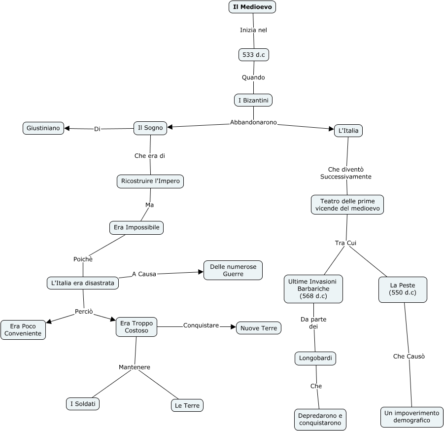
Questa Cmap, creata con IHMC CmapTools, contiene informazioni relative a: mappa Longobardi_BREMBI, Teatro delle prime vicende del medioevo Tra Cui La Peste (550 d.c), L'Italia era disastrata Perciò Era Troppo Costoso, Il Medioevo Inizia nel 533 d.c, I Bizantini Abbandonarono L'Italia, Ultime Invasioni Barbariche (568 d.c) Da parte dei Longobardi, Ricostruire l'Impero Ma Era Impossibile, L'Italia era disastrata Perciò Era Poco Conveniente, Teatro delle prime vicende del medioevo Tra Cui Ultime Invasioni Barbariche (568 d.c), Longobardi Che Depredarono e conquistarono, Era Troppo Costoso Mantenere Le Terre, Era Troppo Costoso Mantenere I Soldati, I Bizantini Abbandonarono Il Sogno, Era Troppo Costoso Conquistare Nuove Terre, 533 d.c Quando I Bizantini, L'Italia Che diventò Successivamente Teatro delle prime vicende del medioevo, La Peste (550 d.c) Che Causò Un impoverimento demografico, Era Impossibile Poichè L'Italia era disastrata, Il Sogno Di Giustiniano, L'Italia era disastrata A Causa Delle numerose Guerre, Il Sogno Che era di Ricostruire l'Impero