WARNING:
JavaScript is turned OFF. None of the links on this concept map will
work until it is reactivated.
If you need help turning JavaScript On, click here.
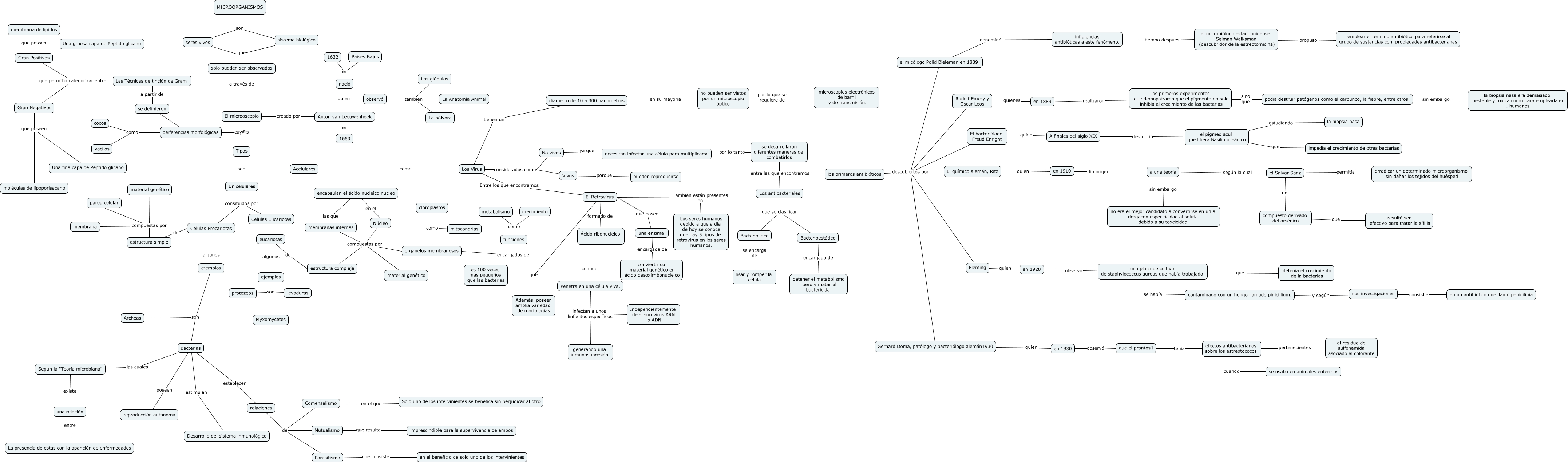
Este Cmap, tiene información relacionada con: MAPA CONCEPTUAL BIOLOGÍA, se desarrollaron diferentes maneras de combatirlos entre las que encontramos los primeros antibióticos, organelos membranosos como mitocondrias, Los Virus Entre los que encontramos El Retrovirus, el Salvar Sanz un compuesto derivado del arsénico, es 100 veces más pequeños que las bacterias que Además, poseen amplia variedad de morfologias, No vivos ya que necesitan infectar una célula para multiplicarse, Gerhard Doma, patólogo y bacteriólogo alemán1930 quien en 1930, membranas internas las que encapsulan el ácido nucléico núcleo, Bacterias establecen relaciones, el microbiólogo estadounidense Selman Walksman (descubridor de la estreptomicina) propuso emplear el término antibiótico para referirse al grupo de sustancias con propiedades antibacterianas, Gran Positivos que possen Una gruesa capa de Peptido glicano, eucariotas de estructura compleja, efectos antibacterianos sobre los estreptococos pertenecientes al residuo de sulfonamida asociado al colorante, Bacterioestático encargado de detener el metabolismo pero y matar al bactericida, Unicelulares consituidos por Células Eucariotas, necesitan infectar una célula para multiplicarse por lo tanto se desarrollaron diferentes maneras de combatirlos, compuesto derivado del arsénico que resultó ser efectivo para tratar la sífilis, Acelulares como Los Virus, eucariotas algunos ejemplos, Las Técnicas de tinción de Gram que permitió categorizar entre Gran Negativos