WARNING:
JavaScript is turned OFF. None of the links on this concept map will
work until it is reactivated.
If you need help turning JavaScript On, click here.
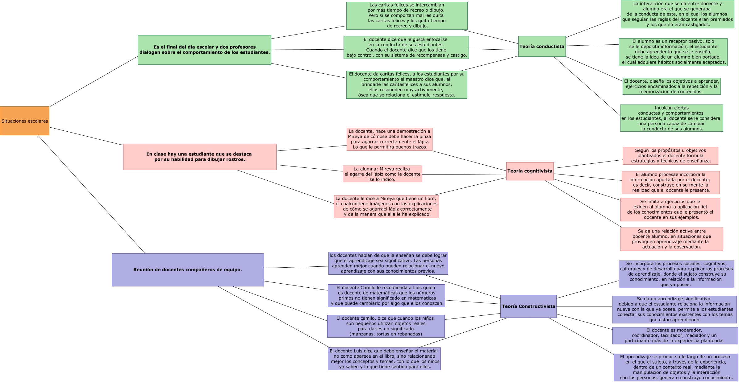
Este Cmap, tiene información relacionada con: Mapa conceptual teorias, El docente Luis dice que debe enseñar el material no como aparece en el libro, sino relacionando mejor los conceptos y temas, con lo que los niños ya saben y lo que tiene sentido para ellos. ???? Teoría Constructivista, Situaciones escolares ???? Reunión de docentes compañeros de equipo., Teoría conductista ???? Inculcan ciertas conductas y comportamientos en los estudiantes, al docente se le considera una persona capaz de cambiar la conducta de sus alumnos., Es el final del día escolar y dos profesores dialogan sobre el comportamiento de los estudiantes. ???? Las caritas felices se intercambian por más tiempo de recreo o dibujo. Pero si se comportan mal les quita las caritas felices y les quita tiempo de recreo y dibujo., Reunión de docentes compañeros de equipo. ???? El docente camilo, dice que cuando los niños son pequeños utilizan objetos reales para darles un significado. (manzanas, tortas en rebanadas)., La alumna; Mireya realiza el agarre del lápiz como la docente se lo indico. ???? Teoría cognitivista, Teoría cognitivista ???? Se limita a ejercicios que le exigen al alumno la aplicación fiel de los conocimientos que le presentó el docente en sus ejemplos., Reunión de docentes compañeros de equipo. ???? El docente Camilo le recomienda a Luis quien es docente de matemáticas que los números primos no tienen significado en matemáticas y que puede cambiarlo por algo que ellos conozcan., Teoría cognitivista ???? Se da una relación activa entre docente alumno, en situaciones que provoquen aprendizaje mediante la actuación y la observación., Las caritas felices se intercambian por más tiempo de recreo o dibujo. Pero si se comportan mal les quita las caritas felices y les quita tiempo de recreo y dibujo. ???? Teoría conductista, Teoría cognitivista ???? Según los propósitos u objetivos planteados el docente formula estrategias y técnicas de enseñanza., El docente camilo, dice que cuando los niños son pequeños utilizan objetos reales para darles un significado. (manzanas, tortas en rebanadas). ???? Teoría Constructivista, El docente da caritas felices, a los estudiantes por su comportamiento el maestro dice que, al brindarle las caritasfelices a sus alumnos, ellos responden muy activamente, ósea que se relaciona el estímulo-respuesta. ???? Teoría conductista, Es el final del día escolar y dos profesores dialogan sobre el comportamiento de los estudiantes. ???? El docente da caritas felices, a los estudiantes por su comportamiento el maestro dice que, al brindarle las caritasfelices a sus alumnos, ellos responden muy activamente, ósea que se relaciona el estímulo-respuesta., Teoría conductista ???? El alumno es un receptor pasivo, solo se le deposita información, el estudiante debe aprender lo que se le enseña, se tiene la idea de un alumno bien portado, el cual adquiere hábitos socialmente aceptados., Teoría conductista ???? La interacción que se da entre docente y alumno era el que se generaba de la conducta de este, en el cual los alumnos que seguían las reglas del docente eran premiados y los que no eran castigados., Teoría Constructivista ???? Se incorpora los procesos sociales, cognitivos, culturales y de desarrollo para explicar los procesos de aprendizaje, donde el sujeto construye su conocimiento, en relación a la información que ya posee., Situaciones escolares ???? Es el final del día escolar y dos profesores dialogan sobre el comportamiento de los estudiantes., Teoría Constructivista ???? El aprendizaje se produce a lo largo de un proceso en el que el sujeto, a través de la experiencia, dentro de un contexto real, mediante la manipulación de objetos y la interacción con las personas, genera o construye conocimiento., los docentes hablan de que la enseñan se debe lograr que el aprendizaje sea significativo. Las personas aprenden mejor cuando pueden relacionar el nuevo aprendizaje con sus conocimientos previos. ???? Teoría Constructivista