WARNING:
JavaScript is turned OFF. None of the links on this concept map will
work until it is reactivated.
If you need help turning JavaScript On, click here.
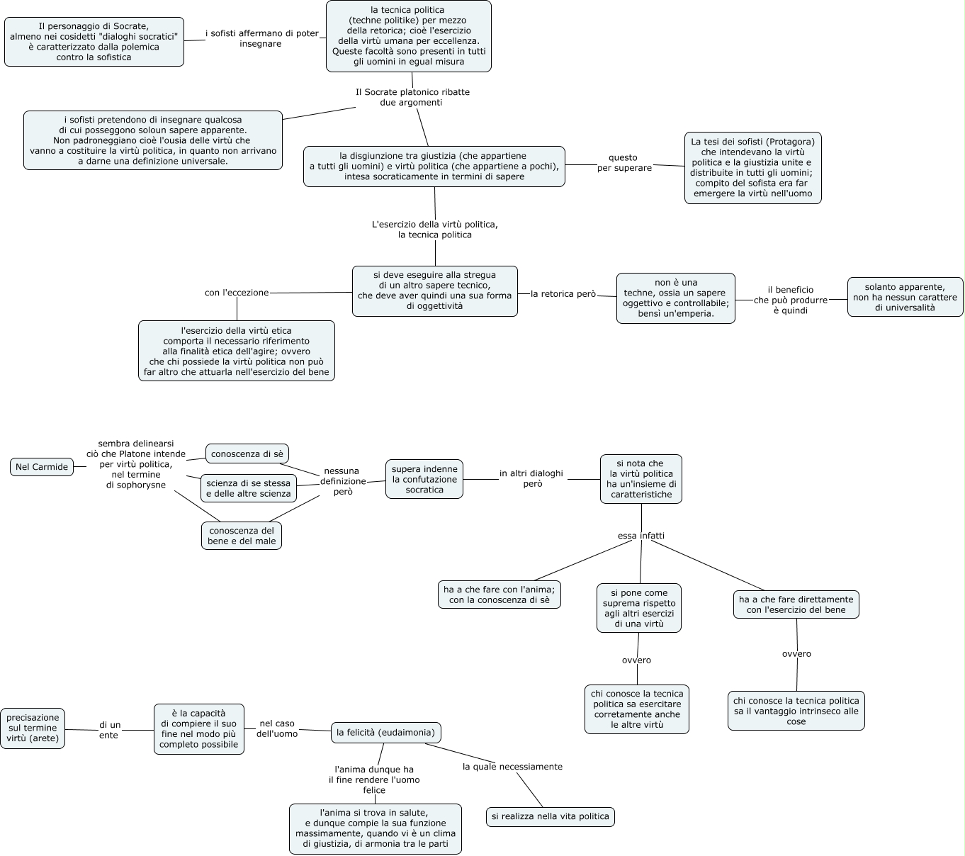
Questa Cmap, creata con IHMC CmapTools, contiene informazioni relative a: la polemica con la sofistica e la natura della virtù, Nel Carmide sembra delinearsi ciò che Platone intende per virtù politica, nel termine di sophorysne scienza di se stessa e delle altre scienza, conoscenza del bene e del male nessuna definizione però supera indenne la confutazione socratica, la disgiunzione tra giustizia (che appartiene a tutti gli uomini) e virtù politica (che appartiene a pochi), intesa socraticamente in termini di sapere L'esercizio della virtù politica, la tecnica politica si deve eseguire alla stregua di un altro sapere tecnico, che deve aver quindi una sua forma di oggettività, la tecnica politica (techne politike) per mezzo della retorica; cioè l'esercizio della virtù umana per eccellenza. Queste facoltà sono presenti in tutti gli uomini in egual misura Il Socrate platonico ribatte due argomenti i sofisti pretendono di insegnare qualcosa di cui posseggono soloun sapere apparente. Non padroneggiano cioè l'ousia delle virtù che vanno a costituire la virtù politica, in quanto non arrivano a darne una definizione universale., è la capacità di compiere il suo fine nel modo più completo possibile nel caso dell'uomo la felicità (eudaimonia), ha a che fare direttamente con l'esercizio del bene ovvero chi conosce la tecnica politica sa il vantaggio intrinseco alle cose, la tecnica politica (techne politike) per mezzo della retorica; cioè l'esercizio della virtù umana per eccellenza. Queste facoltà sono presenti in tutti gli uomini in egual misura Il Socrate platonico ribatte due argomenti la disgiunzione tra giustizia (che appartiene a tutti gli uomini) e virtù politica (che appartiene a pochi), intesa socraticamente in termini di sapere, precisazione sul termine virtù (arete) di un ente è la capacità di compiere il suo fine nel modo più completo possibile, si nota che la virtù politica ha un'insieme di caratteristiche essa infatti si pone come suprema rispetto agli altri esercizi di una virtù, supera indenne la confutazione socratica in altri dialoghi però si nota che la virtù politica ha un'insieme di caratteristiche, Nel Carmide sembra delinearsi ciò che Platone intende per virtù politica, nel termine di sophorysne conoscenza di sè, non è una techne, ossia un sapere oggettivo e controllabile; bensì un'emperia. il beneficio che può produrre è quindi solanto apparente, non ha nessun carattere di universalità, Il personaggio di Socrate, almeno nei cosidetti "dialoghi socratici" è caratterizzato dalla polemica contro la sofistica i sofisti affermano di poter insegnare la tecnica politica (techne politike) per mezzo della retorica; cioè l'esercizio della virtù umana per eccellenza. Queste facoltà sono presenti in tutti gli uomini in egual misura, la disgiunzione tra giustizia (che appartiene a tutti gli uomini) e virtù politica (che appartiene a pochi), intesa socraticamente in termini di sapere questo per superare La tesi dei sofisti (Protagora) che intendevano la virtù politica e la giustizia unite e distribuite in tutti gli uomini; compito del sofista era far emergere la virtù nell'uomo, la felicità (eudaimonia) l'anima dunque ha il fine rendere l'uomo felice l'anima si trova in salute, e dunque compie la sua funzione massimamente, quando vi è un clima di giustizia, di armonia tra le parti, si nota che la virtù politica ha un'insieme di caratteristiche essa infatti ha a che fare direttamente con l'esercizio del bene, si deve eseguire alla stregua di un altro sapere tecnico, che deve aver quindi una sua forma di oggettività la retorica però non è una techne, ossia un sapere oggettivo e controllabile; bensì un'emperia., si pone come suprema rispetto agli altri esercizi di una virtù ovvero chi conosce la tecnica politica sa esercitare corretamente anche le altre virtù, scienza di se stessa e delle altre scienza nessuna definizione però supera indenne la confutazione socratica, si deve eseguire alla stregua di un altro sapere tecnico, che deve aver quindi una sua forma di oggettività con l'eccezione l'esercizio della virtù etica comporta il necessario riferimento alla finalità etica dell'agire; ovvero che chi possiede la virtù politica non può far altro che attuarla nell'esercizio del bene