WARNING:
JavaScript is turned OFF. None of the links on this concept map will
work until it is reactivated.
If you need help turning JavaScript On, click here.
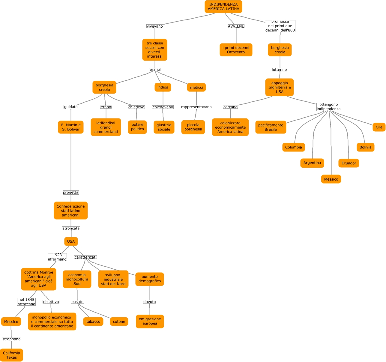
Questa Cmap, creata con IHMC CmapTools, contiene informazioni relative a: INDIPENDENZA AMERICA LATINA, borghesia creola ottenne appoggio Inghilterra e USA, tre classi sociali con diversi interessi erano indios, INDIPENDENZA AMERICA LATINA vivevano tre classi sociali con diversi interessi, dottrina Monroe "America agli americani" cioè agli USA obiettivo monopolio economico e commerciale su tutto il continente americano, borghesia creola erano latifondisti grandi commercianti, economia monocoltura Sud basato cotone, USA caratterizati economia monocoltura Sud, USA caratterizati sviluppo industriale stati del Nord, borghesia creola chiedeva potere politico, Messico strappano California Texas, appoggio Inghilterra e USA cercano colonizzare economicamente America latina, appoggio Inghilterra e USA ottengono indipendenza Ecuador, indios chiedevano giustizia sociale, meticci rappresentavano piccola borghesia, dottrina Monroe "America agli americani" cioè agli USA nel 1845 attaccano Messico, USA caratterizati aumento demografico, Confederazione stati latino americani stroncata USA, appoggio Inghilterra e USA ottengono indipendenza Colombia, INDIPENDENZA AMERICA LATINA AVVIENE i primi decenni Ottocento, economia monocoltura Sud basato tabacco