WARNING:
JavaScript is turned OFF. None of the links on this concept map will
work until it is reactivated.
If you need help turning JavaScript On, click here.
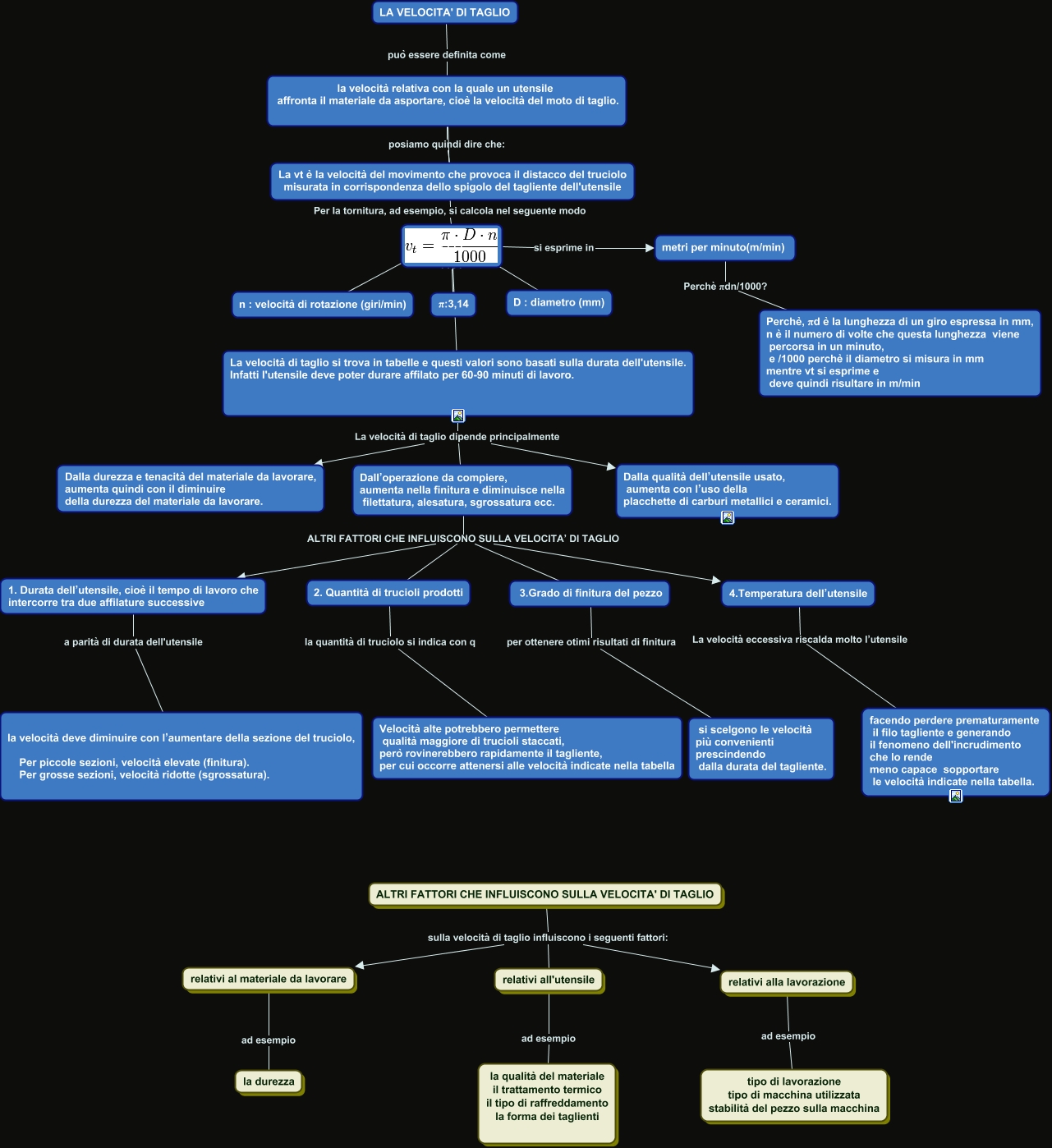
Questa Cmap, creata con IHMC CmapTools, contiene informazioni relative a: velocità taglio, La velocità di taglio si trova in tabelle e questi valori sono basati sulla durata dell'utensile. Infatti l'utensile deve poter durare affilato per 60-90 minuti di lavoro. La velocità di taglio dipende principalmente Dall’operazione da compiere, aumenta nella finitura e diminuisce nella filettatura, alesatura, sgrossatura ecc., ALTRI FATTORI CHE INFLUISCONO SULLA VELOCITA' DI TAGLIO sulla velocità di taglio influiscono i seguenti fattori: relativi all'utensile, Dall’operazione da compiere, aumenta nella finitura e diminuisce nella filettatura, alesatura, sgrossatura ecc. ALTRI FATTORI CHE INFLUISCONO SULLA VELOCITA’ DI TAGLIO 3.Grado di finitura del pezzo, ???? ???? π:3,14, La velocità di taglio si trova in tabelle e questi valori sono basati sulla durata dell'utensile. Infatti l'utensile deve poter durare affilato per 60-90 minuti di lavoro. La velocità di taglio dipende principalmente Dalla durezza e tenacità del materiale da lavorare, aumenta quindi con il diminuire della durezza del materiale da lavorare., 2. Quantità di trucioli prodotti la quantità di truciolo si indica con q Velocità alte potrebbero permettere qualità maggiore di trucioli staccati, però rovinerebbero rapidamente il tagliente, per cui occorre attenersi alle velocità indicate nella tabella, 4.Temperatura dell’utensile La velocità eccessiva riscalda molto l’utensile facendo perdere prematuramente il filo tagliente e generando il fenomeno dell'incrudimento che lo rende meno capace sopportare le velocità indicate nella tabella., Dall’operazione da compiere, aumenta nella finitura e diminuisce nella filettatura, alesatura, sgrossatura ecc. ALTRI FATTORI CHE INFLUISCONO SULLA VELOCITA’ DI TAGLIO 2. Quantità di trucioli prodotti, 1. Durata dell’utensile, cioè il tempo di lavoro che intercorre tra due affilature successive a parità di durata dell'utensile la velocità deve diminuire con l’aumentare della sezione del truciolo, Per piccole sezioni, velocità elevate (finitura). Per grosse sezioni, velocità ridotte (sgrossatura)., ???? ???? D : diametro (mm), relativi alla lavorazione ad esempio tipo di lavorazione tipo di macchina utilizzata stabilità del pezzo sulla macchina, ALTRI FATTORI CHE INFLUISCONO SULLA VELOCITA' DI TAGLIO sulla velocità di taglio influiscono i seguenti fattori: relativi al materiale da lavorare, 3.Grado di finitura del pezzo per ottenere otimi risultati di finitura si scelgono le velocità più convenienti prescindendo dalla durata del tagliente., La velocità di taglio si trova in tabelle e questi valori sono basati sulla durata dell'utensile. Infatti l'utensile deve poter durare affilato per 60-90 minuti di lavoro. La velocità di taglio dipende principalmente Dalla qualità dell’utensile usato, aumenta con l’uso della placchette di carburi metallici e ceramici., Dall’operazione da compiere, aumenta nella finitura e diminuisce nella filettatura, alesatura, sgrossatura ecc. ALTRI FATTORI CHE INFLUISCONO SULLA VELOCITA’ DI TAGLIO 4.Temperatura dell’utensile, LA VELOCITA' DI TAGLIO può essere definita come la velocità relativa con la quale un utensile affronta il materiale da asportare, cioè la velocità del moto di taglio., Dall’operazione da compiere, aumenta nella finitura e diminuisce nella filettatura, alesatura, sgrossatura ecc. ALTRI FATTORI CHE INFLUISCONO SULLA VELOCITA’ DI TAGLIO 1. Durata dell’utensile, cioè il tempo di lavoro che intercorre tra due affilature successive, la velocità relativa con la quale un utensile affronta il materiale da asportare, cioè la velocità del moto di taglio. posiamo quindi dire che: La vt è la velocità del movimento che provoca il distacco del truciolo misurata in corrispondenza dello spigolo del tagliente dell'utensile, ???? ???? n : velocità di rotazione (giri/min), metri per minuto(m/min) Perchè πdn/1000? Perchè, πd è la lunghezza di un giro espressa in mm, n è il numero di volte che questa lunghezza viene percorsa in un minuto, e /1000 perchè il diametro si misura in mm mentre vt si esprime e deve quindi risultare in m/min