WARNING:
JavaScript is turned OFF. None of the links on this concept map will
work until it is reactivated.
If you need help turning JavaScript On, click here.
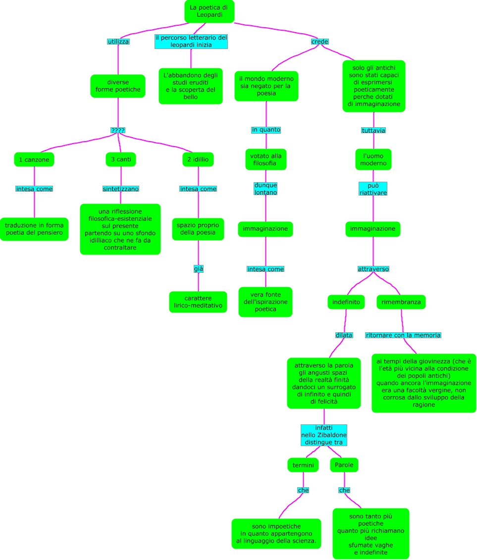
Questa Cmap, creata con IHMC CmapTools, contiene informazioni relative a: poetica, immaginazione attraverso rimembranza, Parole che sono tanto più poetiche quanto più richiamano idee sfumate vaghe e indefinite, il mondo moderno sia negato per la poesia in quanto votato alla filosofia, attraverso la parola gli angusti spazi della realtà finità dandoci un surrogato di infinito e quindi di felicità infatti nello Zibaldone distingue tra termini, La poetica di Leopardi crede solo gli antichi sono stati capaci di esprimersi poeticamente perche dotati di immaginazione, 2 idillio intesa come spazio proprio della poesia, diverse forme poetiche ???? 1 canzone, diverse forme poetiche ???? 2 idillio, immaginazione attraverso indefinito, La poetica di Leopardi il percorso letterario del leopardi inizia L'abbandono degli studi eruditi e la scoperta del bello, l'uomo moderno può riattivare immaginazione, solo gli antichi sono stati capaci di esprimersi poeticamente perche dotati di immaginazione tuttavia l'uomo moderno, indefinito dilata attraverso la parola gli angusti spazi della realtà finità dandoci un surrogato di infinito e quindi di felicità, rimembranza ritornare con la memoria ai tempi della giovinezza (che è l'età più vicina alla condizione dei popoli antichi) quando ancora l'immaginazione era una facoltà vergine, non corrosa dallo sviluppo della ragione, 1 canzone intesa come traduzione in forma poetia del pensiero, diverse forme poetiche ???? 3 canti, immaginazione intesa come vera fonte dell'ispirazione poetica, 3 canti sintetizzano una riflessione filosofica-esistenziale sul presente partendo su uno sfondo idilliaco che ne fa da contraltare, spazio proprio della poesia già carattere lirico-meditativo, termini che sono impoetiche in quanto appartengono al linguaggio della scienza.