WARNING:
JavaScript is turned OFF. None of the links on this concept map will
work until it is reactivated.
If you need help turning JavaScript On, click here.
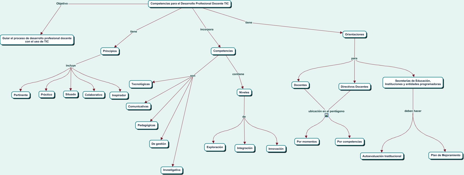
Este Cmap, tiene información relacionada con: Competencias para el desarrollo profesional docente TIC 2020, Orientaciones para Directivos Docentes, Niveles de Integración, Principios incluye Pertinente, Niveles de Innovación, Competencias son Tecnológicas, Competencias son Pedagógicas, Competencias para el Desarrollo Profesional Docente TIC Objetivo Guiar el proceso de desarrollo profesional docente con el uso de TIC, Competencias son Comunicativas, Secretarías de Educación, Instituciones y entidades programadoras deben hacer Plan de Mejoramiento, Docentes ubicación en el pentágono Por momentos, Principios incluye Práctico, Niveles de Exploración, Directivos Docentes ubicación en el pentágono Por momentos, Orientaciones para Docentes, Principios incluye Inspirador, Competencias para el Desarrollo Profesional Docente TIC incorpora Competencias, Competencias son De gestión, Directivos Docentes ubicación en el pentágono Por competencias, Orientaciones para Secretarías de Educación, Instituciones y entidades programadoras, Competencias para el Desarrollo Profesional Docente TIC tiene Orientaciones