WARNING:
JavaScript is turned OFF. None of the links on this concept map will
work until it is reactivated.
If you need help turning JavaScript On, click here.
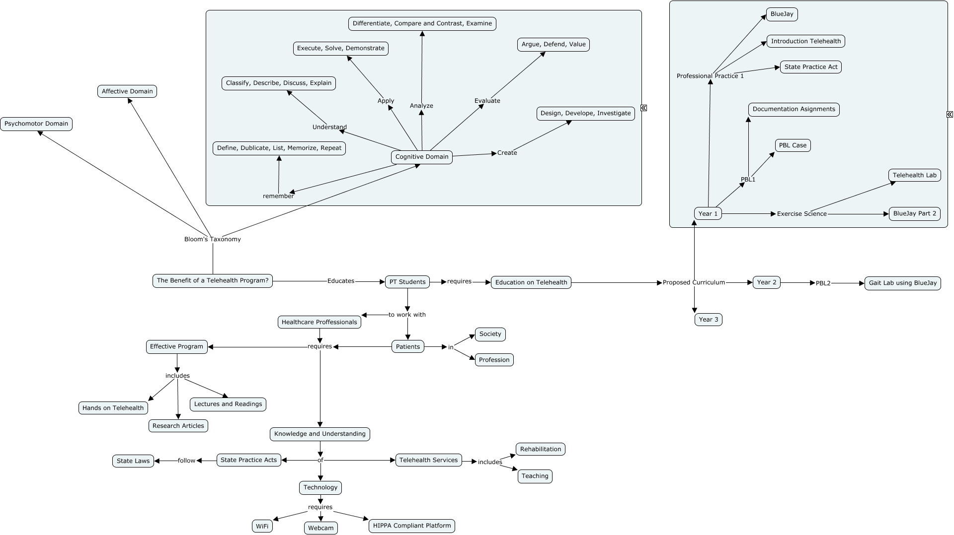
This Concept Map, created with IHMC CmapTools, has information related to: Telehealth C-Map File, Effective Program includes Lectures and Readings, Patients in Society, PT Students requires Education on Telehealth, The Benefit of a Telehealth Program? Bloom's Taxonomy Affective Domain, Education on Telehealth Proposed Curriculum Year 3, Healthcare Proffessionals requires Knowledge and Understanding, Cognitive Domain Apply Execute, Solve, Demonstrate, Education on Telehealth Proposed Curriculum Year 1, Technology requires HIPPA Compliant Platform, PT Students to work with Healthcare Proffessionals, Year 1 Exercise Science BlueJay Part 2, Patients requires Knowledge and Understanding, Effective Program includes Research Articles, Knowledge and Understanding of Technology, The Benefit of a Telehealth Program? Bloom's Taxonomy Cognitive Domain, Education on Telehealth Proposed Curriculum Year 2, Year 1 PBL1 PBL Case, Knowledge and Understanding of State Practice Acts, Technology requires Webcam, State Practice Acts follow State Laws