WARNING:
JavaScript is turned OFF. None of the links on this concept map will
work until it is reactivated.
If you need help turning JavaScript On, click here.
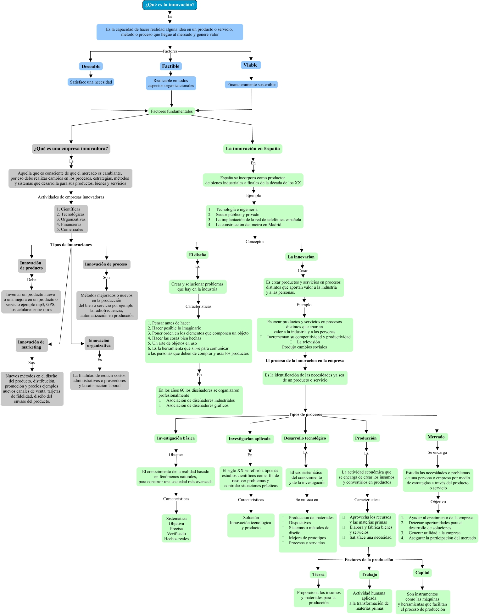
Este Cmap, tiene información relacionada con: INNOVACION, Factores fundamentales ???? La innovación en España, Tierra ???? Proporciona los insumos y materiales para la producción, ¿Qué es una empresa innovadora? Es Aquella que es consciente de que el mercado es cambiante, por eso debe realizar cambios en los procesos, estrategias, métodos y sistemas que desarrolla para sus productos, bienes y servicios, Investigación básica Obtener El conocimiento de la realidad basado en fenómenos naturales, para construir una sociedad más avanzada, Deseable ???? Satisface una necesidad, Es la identificación de las necesidades ya sea de un producto o servicio Tipos de procesos Producción, 1. Tecnología e ingeniería 2. Sector público y privado 3. La implantación de la red de telefónica española 4. La construcción del metro en Madrid Conceptos La innovación, La innovación Crear Es crear productos y servicios en procesos distintos que aportan valor a la industria y a las personas., Financieramente sostenible ???? Factores fundamentales, Viable ???? Financieramente sostenible, Innovación organizativa Es La finalidad de reducir costos administrativos o proveedores y la satisfacción laboral, Aprovecha los recursos y las materias primas Elabora y fabrica bienes y servicios Satisface una necesidad Factores de la producción Trabajo, 1. Científicas 2. Tecnológicas 3. Organizativas 4. Financieras 5. Comerciales Tipos de innovaciones Innovación organizativa, Es la identificación de las necesidades ya sea de un producto o servicio Tipos de procesos Mercado, Mercado Se encarga Estudia las necesidades o problemas de una persona o empresa por medio de estrategias a través del producto o servicio, La innovación en España En España se incorporó como productor de bienes industriales a finales de la década de los XX, 1. Pensar antes de hacer 2. Hacer posible lo imaginario 3. Poner orden en los elementos que componen un objeto 4. Hacer las cosas bien hechas 5. Un arte de objetos en uso 6. Es la herramienta que sirve para comunicar a las personas que deben de comprar y usar los productos En En los años 60 los diseñadores se organizaron profesionalmente Asociación de diseñadores industriales Asociación de diseñadores gráficos, 1. Tecnología e ingeniería 2. Sector público y privado 3. La implantación de la red de telefónica española 4. La construcción del metro en Madrid Conceptos El diseño, Realizable en todos aspectos organizacionales ???? Factores fundamentales, Es la capacidad de hacer realidad alguna idea en un producto o servicio, método o proceso que llegue al mercado y genere valor Factores Deseable