WARNING:
JavaScript is turned OFF. None of the links on this concept map will
work until it is reactivated.
If you need help turning JavaScript On, click here.
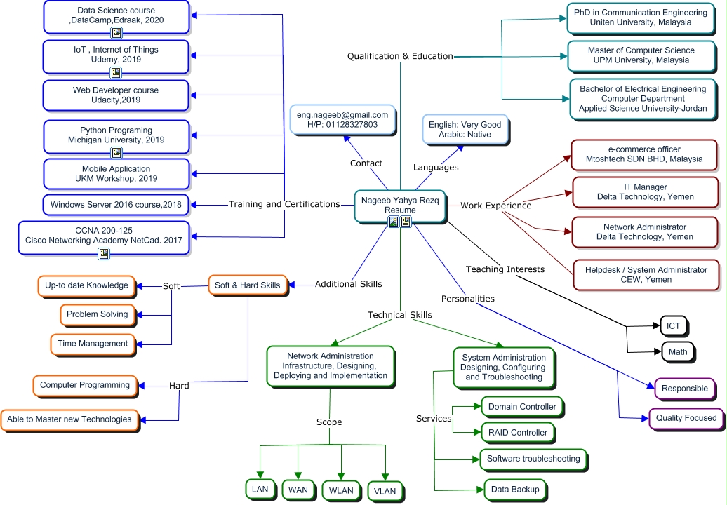
This Concept Map, created with IHMC CmapTools, has information related to: Nageeb Resume, Nageeb Yahya Rezq Resume Qualification & Education Bachelor of Electrical Engineering Computer Department Applied Science University-Jordan, Soft & Hard Skills Soft Up-to date Knowledge, Nageeb Yahya Rezq Resume Technical Skills System Administration Designing, Configuring and Troubleshooting, Nageeb Yahya Rezq Resume Languages English: Very Good Arabic: Native, Nageeb Yahya Rezq Resume Work Experience IT Manager Delta Technology, Yemen, System Administration Designing, Configuring and Troubleshooting Services Data Backup, Soft & Hard Skills Hard Computer Programming, Nageeb Yahya Rezq Resume Training and Certifications Web Developer course Udacity,2019, Soft & Hard Skills Soft Time Management, Nageeb Yahya Rezq Resume Personalities Responsible, Nageeb Yahya Rezq Resume Work Experience e-commerce officer Mtoshtech SDN BHD, Malaysia, Network Administration Infrastructure, Designing, Deploying and Implementation Scope WLAN, Nageeb Yahya Rezq Resume Additional Skills Soft & Hard Skills, Soft & Hard Skills Hard Able to Master new Technologies, Nageeb Yahya Rezq Resume Teaching Interests ICT, Network Administration Infrastructure, Designing, Deploying and Implementation Scope WAN, Nageeb Yahya Rezq Resume Technical Skills Network Administration Infrastructure, Designing, Deploying and Implementation, Nageeb Yahya Rezq Resume Contact eng.nageeb@gmail.com H/P: 01128327803, Soft & Hard Skills Soft Problem Solving, Nageeb Yahya Rezq Resume Work Experience Network Administrator Delta Technology, Yemen