WARNING:
JavaScript is turned OFF. None of the links on this concept map will
work until it is reactivated.
If you need help turning JavaScript On, click here.
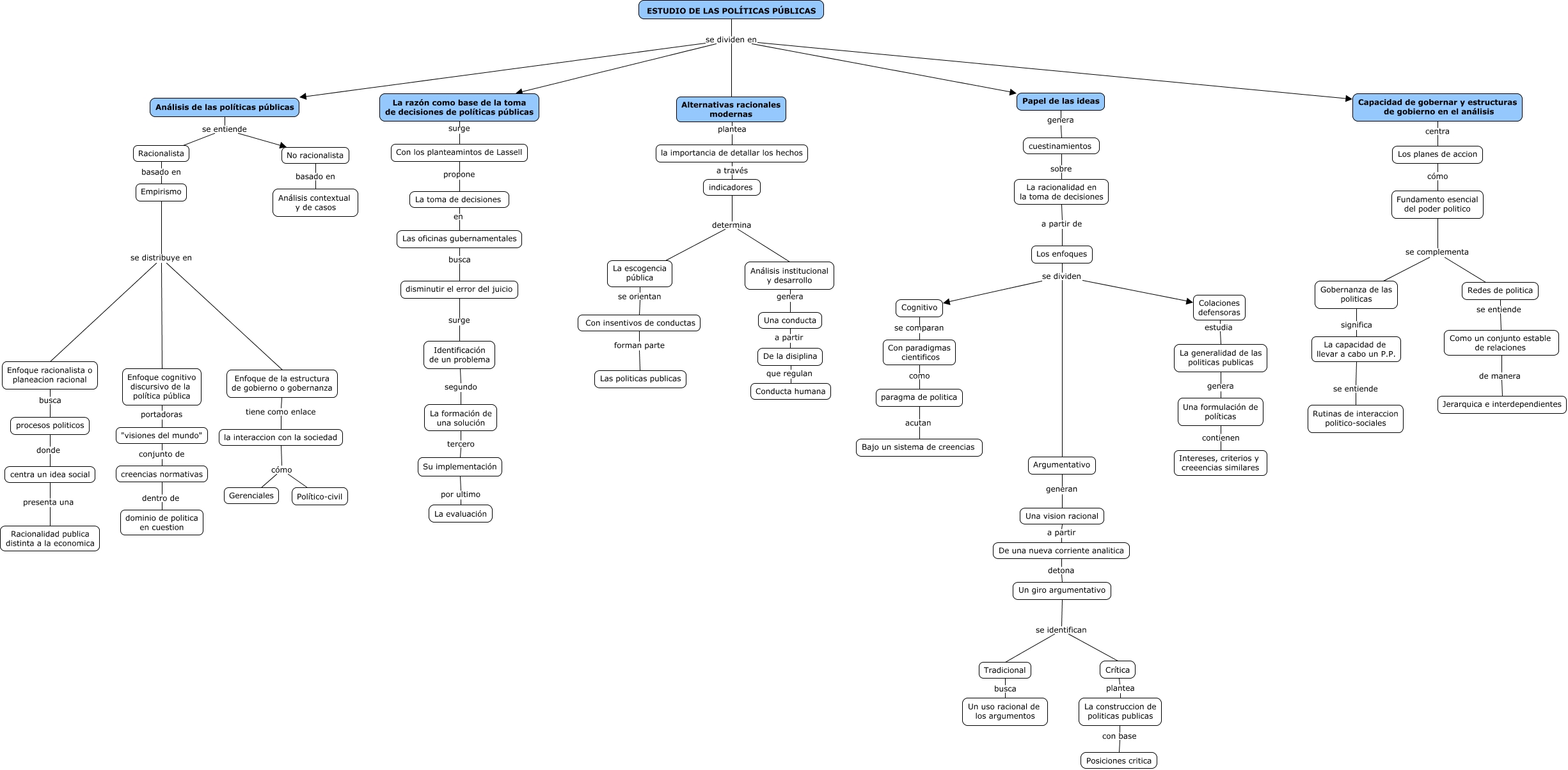
Este Cmap, tiene información relacionada con: Estudio de políticas públicas, Empirismo se distribuye en Enfoque racionalista o planeacion racional, Papel de las ideas genera cuestinamientos, De la disiplina que regulan Conducta humana, Fundamento esencial del poder politico se complementa Redes de politica, Los enfoques se dividen Argumentativo, Capacidad de gobernar y estructuras de gobierno en el análisis centra Los planes de accion, Las oficinas gubernamentales busca disminutir el error del juicio, Análisis de las políticas públicas se entiende Racionalista, paragma de politica acutan Bajo un sistema de creencias, La formación de una solución tercero Su implementación, Crítica plantea La construccion de politicas publicas, Argumentativo generan Una vision racional, Un giro argumentativo se identifican Tradicional, la interaccion con la sociedad cómo Gerenciales, Como un conjunto estable de relaciones de manera Jerarquica e interdependientes, disminutir el error del juicio surge Identificación de un problema, ESTUDIO DE LAS POLÍTICAS PÚBLICAS se dividen en Alternativas racionales modernas, Un giro argumentativo se identifican Crítica, Su implementación por ultimo La evaluación, La capacidad de llevar a cabo un P.P. se entiende Rutinas de interaccion politico-sociales