WARNING:
JavaScript is turned OFF. None of the links on this concept map will
work until it is reactivated.
If you need help turning JavaScript On, click here.
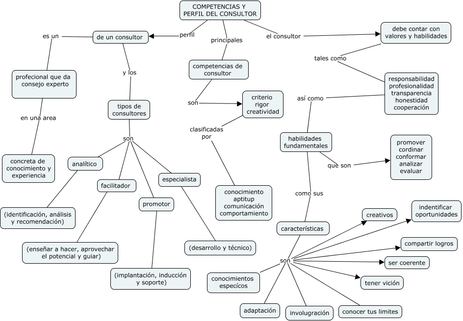
Este Cmap, tiene información relacionada con: 1.1 competencias y perfil del consultor, características son tener vición, especialista ???? (desarrollo y técnico), analítico ???? (identificación, análisis y recomendación), tipos de consultores son promotor, habilidades fundamentales que son promover cordinar conformar analizar evaluar, tipos de consultores son especialista, tipos de consultores son analítico, características son ser coerente, habilidades fundamentales como sus características, tipos de consultores son facilitador, de un consultor es un profecional que da consejo experto, COMPETENCIAS Y PERFIL DEL CONSULTOR perfil de un consultor, COMPETENCIAS Y PERFIL DEL CONSULTOR el consultor debe contar con valores y habilidades, promotor ???? (implantación, inducción y soporte), competencias de consultor son criterio rigor creatividad, características son involugración, características son conocimientos especícos, de un consultor y los tipos de consultores, criterio rigor creatividad clasificadas por conocimiento aptitup comunicación comportamiento, debe contar con valores y habilidades tales como responsabilidad profesionalidad transparencia honestidad cooperación