WARNING:
JavaScript is turned OFF. None of the links on this concept map will
work until it is reactivated.
If you need help turning JavaScript On, click here.
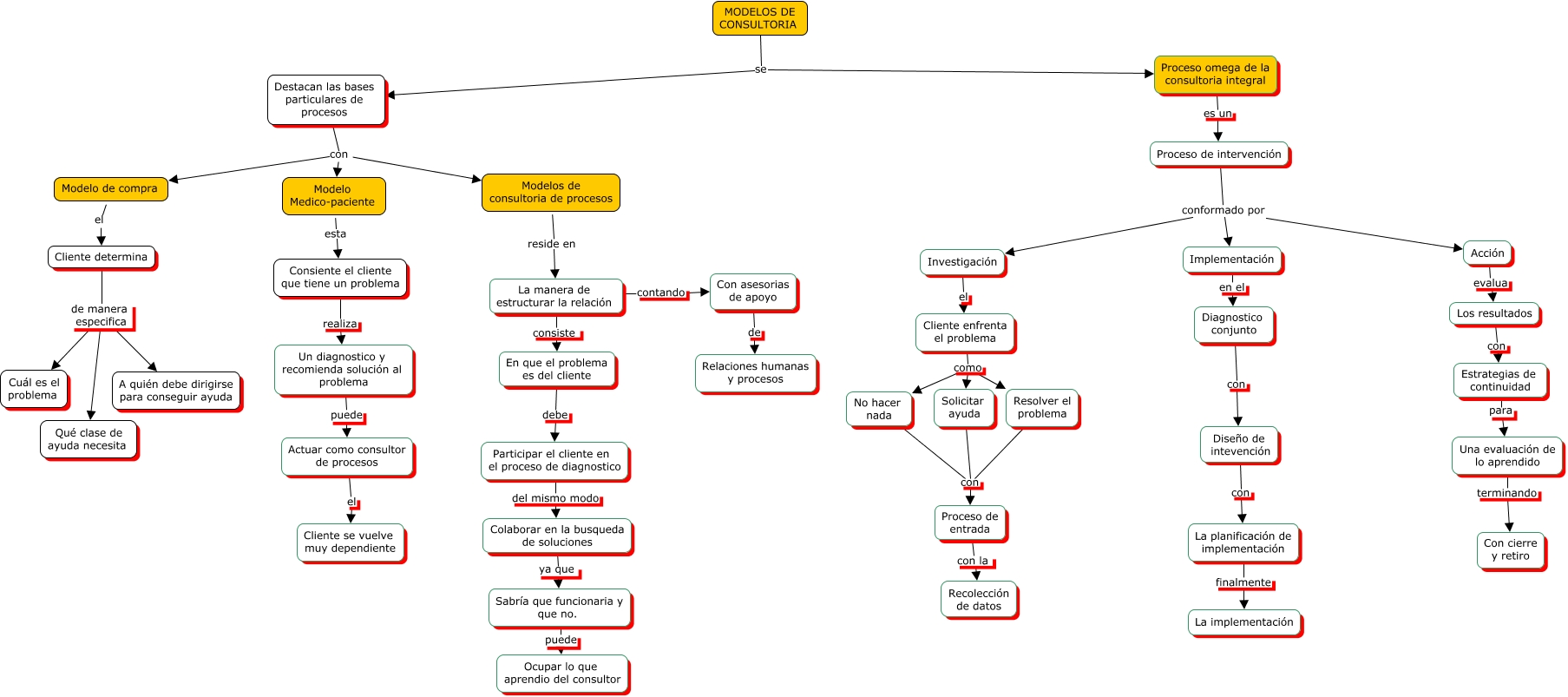
Este Cmap, tiene información relacionada con: MODELOS DE CONSULTORIA, Cliente enfrenta el problema como Solicitar ayuda, Colaborar en la busqueda de soluciones ya que Sabría que funcionaria y que no., Modelos de consultoria de procesos reside en La manera de estructurar la relación, Proceso de entrada con la Recolección de datos, Cliente determina de manera especifica Qué clase de ayuda necesita, Estrategias de continuidad para Una evaluación de lo aprendido, Cliente enfrenta el problema como No hacer nada, La manera de estructurar la relación contando Con asesorias de apoyo, Resolver el problema con Proceso de entrada, Diseño de intevención con La planificación de implementación, Participar el cliente en el proceso de diagnostico del mismo modo Colaborar en la busqueda de soluciones, Sabría que funcionaria y que no. puede Ocupar lo que aprendio del consultor, Consiente el cliente que tiene un problema realiza Un diagnostico y recomienda solución al problema, La manera de estructurar la relación consiste En que el problema es del cliente, Proceso de intervención conformado por Investigación, Modelo de compra el Cliente determina, Con asesorias de apoyo de Relaciones humanas y procesos, Acción evalua Los resultados, Solicitar ayuda con Proceso de entrada, La planificación de implementación finalmente La implementación