WARNING:
JavaScript is turned OFF. None of the links on this concept map will
work until it is reactivated.
If you need help turning JavaScript On, click here.
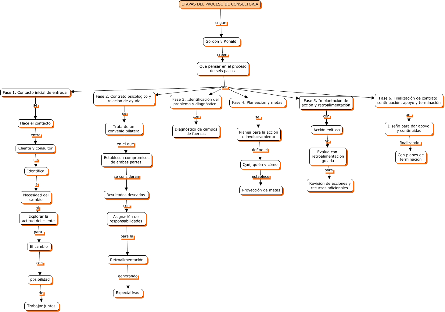
Este Cmap, tiene información relacionada con: ETAPAS DEL PROCESO DE CONSULTORIA, Establecen compromisos de ambas partes se consideran Resultados deseados, Que pensar en el proceso de seis pasos son Fase 5. Implantación de acción y retroalimentación, Planea para la acción e involucramiento define el Qué, quién y cómo, Gordon y Ronald creen Que pensar en el proceso de seis pasos, ETAPAS DEL PROCESO DE CONSULTORIA según Gordon y Ronald, Fase 4. Planeación y metas se Planea para la acción e involucramiento, posibilidad de Trabajar juntos, Retroalimentación generando Expectativas, Fase 2. Contrato psicológico y relación de ayuda se Trata de un convenio bilateral, Acción exitosa se Evalua con retroalimentación guiada, Resultados deseados con Asignación de responsabilidades, Qué, quién y cómo establece Proyección de metas, Diseño para dar apoyo y continuidad finalizando Con planes de terminación, El cambio con posibilidad, Hace el contacto entre Cliente y consultor, Que pensar en el proceso de seis pasos son Fase 1. Contacto inicial de entrada, Fase 1. Contacto inicial de entrada se Hace el contacto, Que pensar en el proceso de seis pasos son Fase 2. Contrato psicológico y relación de ayuda, Que pensar en el proceso de seis pasos son Fase 6. Finalización de contrato: continuación, apoyo y terminación, Evalua con retroalimentación guiada para Revisión de acciones y recursos adicionales